Menangani informasi pembayaran opsional dengan service worker

Cara menyesuaikan aplikasi pembayaran berbasis web Anda dengan Web Payments dan memberikan pengalaman pengguna yang lebih baik bagi pelanggan.

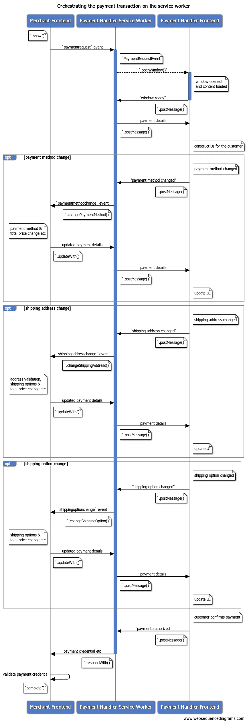
Setelah aplikasi pembayaran berbasis web menerima permintaan pembayaran dan memulai transaksi pembayaran, pekerja layanan akan bertindak sebagai hub untuk komunikasi antara penjual dan aplikasi pembayaran. Postingan ini menjelaskan cara aplikasi pembayaran dapat meneruskan informasi tentang metode pembayaran, alamat pengiriman, atau informasi kontak ke penjual menggunakan pekerja layanan.

Menangani informasi pembayaran opsional dengan pekerja layanan
Menangani informasi pembayaran opsional dengan pekerja layanan

Memberi tahu penjual

Penting untuk memberi tahu penjual tentang perubahan berikut.

Perubahan metode pembayaran

Aplikasi pembayaran dapat mendukung beberapa alat pembayaran dengan metode pembayaran yang berbeda.

Pelanggan Metode Pembayaran Instrumen Pembayaran
A Penerbit Kartu Kredit 1 ****1234
Penerbit Kartu Kredit 1 ****4242
Bank X ******123
B Penerbit Kartu Kredit 2 ****5678
Bank X ******456

Misalnya, dalam tabel di atas, e-wallet berbasis web Pelanggan A memiliki dua kartu kredit dan satu rekening bank yang terdaftar. Dalam hal ini, aplikasi menangani tiga instrumen pembayaran (****1234, ****4242, ******123) dan dua metode pembayaran (Penerbit Kartu Kredit 1 dan Bank X). Pada transaksi pembayaran, aplikasi pembayaran dapat memungkinkan pelanggan memilih salah satu alat pembayaran dan menggunakannya untuk membayar penjual.

UI pemilih metode pembayaran
UI pemilih metode pembayaran

Aplikasi pembayaran dapat memberi tahu penjual metode pembayaran yang dipilih pelanggan sebelum mengirim respons pembayaran penuh. Hal ini berguna jika penjual ingin menjalankan kampanye diskon untuk merek metode pembayaran tertentu, misalnya.

Dengan Web-based Payment Handler API, aplikasi pembayaran dapat mengirimkan peristiwa "perubahan metode pembayaran" ke penjual melalui pekerja layanan untuk memberi tahu ID metode pembayaran baru. Service worker harus memanggil PaymentRequestEvent.changePaymentMethod() dengan informasi metode pembayaran baru.

Memberi tahu penjual tentang perubahan metode pembayaran
Memberi tahu penjual tentang perubahan metode pembayaran

Aplikasi pembayaran dapat meneruskan objek methodDetails sebagai argumen kedua opsional untuk PaymentRequestEvent.changePaymentMethod(). Objek ini dapat berisi detail metode pembayaran arbitrer yang diperlukan penjual untuk memproses peristiwa perubahan.

[payment handler] service-worker.js


// Received a message from the frontend
self.addEventListener('message', async e => {
  let details;
  try {
    switch (e.data.type) {
      
      case 'PAYMENT_METHOD_CHANGED':
        const newMethod = e.data.paymentMethod;
        const newDetails = e.data.methodDetails;
        // Redact or check that no sensitive information is passed in
        // `newDetails`.
        // Notify the merchant of the payment method change
        details =
          await payment_request_event.changePaymentMethod(newMethod, newDetails);
      

Saat menerima peristiwa paymentmethodchange dari Payment Request API, penjual dapat memperbarui detail pembayaran dan merespons dengan objek PaymentDetailsUpdate.

[merchant]

request.addEventListener('paymentmethodchange', e => {
  if (e.methodName === 'another-pay') {
    // Apply $10 discount for example.
    const discount = {
      label: 'special discount',
      amount: {
        currency: 'USD',
        // The value being string complies the spec
        value: '-10.00'
      }
    };
    let total = 0;
    details.displayItems.push(discount);
    for (let item of details.displayItems) {
     total += parseFloat(item.amount.value);
    }
    // Convert the number back to string
    details.total.amount.value = total.toString();
  }
  // Pass a promise to `updateWith()` and send updated payment details
  e.updateWith(details);
});

Saat penjual merespons, promise yang PaymentRequestEvent.changePaymentMethod() ditampilkan akan diselesaikan dengan objek PaymentRequestDetailsUpdate.

[payment handler] service-worker.js


        // Notify the merchant of the payment method change
        details = await payment_request_event.changePaymentMethod(newMethod, newDetails);
        // Provided the new payment details,
        // send a message back to the frontend to update the UI
        postMessage('UPDATE_REQUEST', details);
        break;

Gunakan objek untuk memperbarui UI di frontend. Lihat Mencerminkan detail pembayaran yang diperbarui.

Perubahan alamat pengiriman

Aplikasi pembayaran dapat memberikan alamat pengiriman pelanggan kepada penjual sebagai bagian dari transaksi pembayaran.

Hal ini berguna bagi penjual karena mereka dapat mendelegasikan pengumpulan alamat ke aplikasi pembayaran. Selain itu, karena data alamat akan diberikan dalam format data standar, penjual dapat menerima alamat pengiriman dalam struktur yang konsisten.

Selain itu, pelanggan dapat mendaftarkan informasi alamat mereka dengan aplikasi pembayaran pilihan mereka dan menggunakannya kembali untuk berbagai penjual.

UI pemilih alamat pengiriman
UI pemilih alamat pengiriman

Aplikasi pembayaran dapat menyediakan UI untuk mengedit alamat pengiriman atau memilih informasi alamat yang telah terdaftar sebelumnya untuk pelanggan pada transaksi pembayaran. Jika alamat pengiriman ditentukan untuk sementara, aplikasi pembayaran dapat memberi tahu penjual tentang informasi alamat yang disamarkan. Hal ini memberikan beberapa manfaat bagi penjual:

  • Penjual dapat menentukan apakah pelanggan memenuhi batasan regional untuk mengirimkan item (misalnya, hanya domestik).
  • Penjual dapat mengubah daftar opsi pengiriman berdasarkan wilayah alamat pengiriman (Misalnya, reguler atau ekspres internasional).
  • Penjual dapat menerapkan biaya pengiriman baru berdasarkan alamat dan memperbarui total harga.

Dengan Web-based Payment Handler API, aplikasi pembayaran dapat mengirim peristiwa "perubahan alamat pengiriman" ke penjual dari pekerja layanan untuk memberi tahu alamat pengiriman baru. Service worker harus memanggil PaymentRequestEvent.changeShippingAddress() dengan objek alamat baru.

Memberi tahu penjual tentang perubahan alamat pengiriman
Memberi tahu penjual tentang perubahan alamat pengiriman

[payment handler] service-worker.js

...
// Received a message from the frontend
self.addEventListener('message', async e => {
  let details;
  try {
    switch (e.data.type) {
      
      case 'SHIPPING_ADDRESS_CHANGED':
        const newAddress = e.data.shippingAddress;
        details =
          await payment_request_event.changeShippingAddress(newAddress);
      

Istilah utama: Alamat yang disamarkan. Dalam hal ini, tidak perlu memberi tahu penjual alamat pengiriman lengkap dan hal ini berisiko terhadap privasi pelanggan. Penjual hanya menerima bagian alamat yang diperlukan untuk menentukan biaya pengiriman. Secara khusus, browser akan menghapus kolom organization, phone, recipient, addressLine dari alamat yang diberikan aplikasi pembayaran sebelum memunculkan peristiwa shippingaddresschange di DOM penjual.

Penjual akan menerima peristiwa shippingaddresschange dari Payment Request API sehingga mereka dapat merespons dengan PaymentDetailsUpdate yang diperbarui.

[merchant]

request.addEventListener('shippingaddresschange', e => {
  // Read the updated shipping address and update the request.
  const addr = request.shippingAddress;
  const details = getPaymentDetailsFromShippingAddress(addr);
  // `updateWith()` sends back updated payment details
  e.updateWith(details);
});

Saat penjual merespons, promise PaymentRequestEvent.changeShippingAddress() yang ditampilkan akan di-resolve dengan objek PaymentRequestDetailsUpdate.

[payment handler] service-worker.js


        // Notify the merchant of the shipping address change
        details = await payment_request_event.changeShippingAddress(newAddress);
        // Provided the new payment details,
        // send a message back to the frontend to update the UI
        postMessage('UPDATE_REQUEST', details);
        break;

Gunakan objek untuk memperbarui UI di frontend. Lihat Mencerminkan detail pembayaran yang diperbarui.

Memberi tahu penjual tentang perubahan opsi pengiriman

Opsi pengiriman adalah metode pengiriman yang digunakan penjual untuk mengirimkan item yang dibeli kepada pelanggan. Opsi pengiriman standar meliputi:

  • Gratis ongkos kirim
  • Pengiriman ekspres
  • Pengiriman internasional
  • Pengiriman internasional premium

Setiap opsi memiliki biayanya sendiri. Metode dan opsi yang lebih cepat biasanya lebih mahal.

Penjual yang menggunakan Payment Request API dapat mendelegasikan pilihan ini ke aplikasi pembayaran. Aplikasi pembayaran dapat menggunakan informasi tersebut untuk membuat UI dan memungkinkan pelanggan memilih opsi pengiriman.

UI pemilih opsi pengiriman
UI pemilih opsi pengiriman

Daftar opsi pengiriman yang ditentukan dalam Payment Request API penjual diteruskan ke service worker aplikasi pembayaran sebagai properti PaymentRequestEvent.

[merchant]

const request = new PaymentRequest([{
  supportedMethods: 'https://bobbucks.dev/pay',
  data: { transactionId: '****' }
}], {
  displayItems: [{
    label: 'Anvil L/S Crew Neck - Grey M x1',
    amount: { currency: 'USD', value: '22.15' }
  }],
  shippingOptions: [{
    id: 'standard',
    label: 'Standard',
    amount: { value: '0.00', currency: 'USD' },
    selected: true
  }, {
    id: 'express',
    label: 'Express',
    amount: { value: '5.00', currency: 'USD' }
  }],
  total: {
    label: 'Total due',
    amount: { currency: 'USD', value : '22.15' }
  }
}, {  requestShipping: true });

Aplikasi pembayaran dapat memberi tahu penjual opsi pengiriman yang dipilih pelanggan. Hal ini penting bagi penjual dan pelanggan karena mengubah opsi pengiriman juga akan mengubah total harga. Penjual perlu diberi tahu tentang harga terbaru untuk verifikasi pembayaran nanti dan pelanggan juga perlu mengetahui perubahan tersebut.

Dengan Payment Handler API, aplikasi pembayaran dapat mengirim peristiwa "perubahan opsi pengiriman" ke penjual dari pekerja layanan. Pekerja layanan harus memanggil PaymentRequestEvent.changeShippingOption() dengan ID opsi pengiriman baru.

Memberi tahu penjual tentang perubahan opsi pengiriman
Memberi tahu penjual tentang perubahan opsi pengiriman

[payment handler] service-worker.js


// Received a message from the frontend
self.addEventListener('message', async e => {
  let details;
  try {
    switch (e.data.type) {
      
      case 'SHIPPING_OPTION_CHANGED':
        const newOption = e.data.shippingOptionId;
        details =
          await payment_request_event.changeShippingOption(newOption);
      

Penjual akan menerima peristiwa shippingoptionchange dari Payment Request API. Penjual harus menggunakan informasi tersebut untuk memperbarui total harga, lalu merespons dengan PaymentDetailsUpdate yang diperbarui.

[merchant]

request.addEventListener('shippingoptionchange', e => {
  // selected shipping option
  const shippingOption = request.shippingOption;
  const newTotal = {
    currency: 'USD',
    label: 'Total due',
    value: calculateNewTotal(shippingOption),
  };
  // `updateWith()` sends back updated payment details
  e.updateWith({ total: newTotal });
});

Saat penjual merespons, promise yang PaymentRequestEvent.changeShippingOption() ditampilkan akan diselesaikan dengan objek PaymentRequestDetailsUpdate.

[payment handler] service-worker.js


        // Notify the merchant of the shipping option change
        details = await payment_request_event.changeShippingOption(newOption);
        // Provided the new payment details,
        // send a message back to the frontend to update the UI
        postMessage('UPDATE_REQUEST', details);
        break;

Gunakan objek untuk memperbarui UI di frontend. Lihat Mencerminkan detail pembayaran yang diperbarui.

Mencerminkan detail pembayaran yang diperbarui

Setelah penjual selesai memperbarui detail pembayaran, promise yang ditampilkan dari .changePaymentMethod(), .changeShippingAddress(), dan .changeShippingOption() akan di-resolve dengan objek PaymentRequestDetailsUpdate yang sama. Handler pembayaran dapat menggunakan hasil untuk mencerminkan total harga dan opsi pengiriman yang diperbarui ke UI.

Penjual dapat menampilkan error karena beberapa alasan:

  • Metode pembayaran tidak dapat diterima.
  • Alamat pengiriman berada di luar wilayah yang didukung.
  • Alamat pengiriman berisi informasi yang tidak valid.
  • Opsi pengiriman tidak dapat dipilih untuk alamat pengiriman yang diberikan atau karena alasan lain.

Gunakan properti berikut untuk mencerminkan status error:

  • error: String error yang dapat dibaca manusia. Ini adalah string terbaik untuk ditampilkan kepada pelanggan.
  • shippingAddressErrors: Objek AddressErrors yang berisi string error mendetail per properti alamat. Hal ini berguna jika Anda ingin membuka formulir yang memungkinkan pelanggan mengedit alamat dan Anda perlu mengarahkan mereka langsung ke kolom yang tidak valid.
  • paymentMethodErrors: Objek error khusus metode pembayaran. Anda dapat meminta penjual untuk memberikan error terstruktur, tetapi penulis spesifikasi Web Payments merekomendasikan agar error tersebut tetap berupa string sederhana.

Kode contoh

Sebagian besar contoh kode yang Anda lihat dalam dokumen ini adalah kutipan dari aplikasi contoh.

Untuk mencobanya:

  1. Buka https://paymentrequest-demo.glitch.me/.
  2. Arahkan kursor ke bagian bawah laman.
  3. Tekan Tambahkan tombol pembayaran.
  4. Masukkan https://paymenthandler-demo.glitch.me ke kolom ID Metode Pembayaran.
  5. Tekan tombol Bayar di samping kolom.