Processar informações de pagamento opcionais com um service worker

Como adaptar seu app de pagamento baseado na Web para pagamentos na Web e oferecer uma experiência do usuário melhor aos clientes.

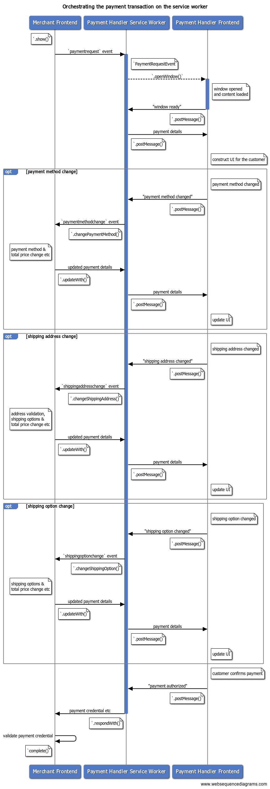
Quando um app de pagamento baseado na Web recebe uma solicitação de pagamento e inicia uma transação de pagamento, o service worker atua como o hub de comunicação entre o comerciante e o app de pagamento. Esta postagem explica como um app de pagamento pode transmitir informações sobre a forma de pagamento, o endereço de entrega ou os dados de contato ao comerciante usando um service worker.

Como processar informações de pagamento opcionais com um service worker
Como processar informações de pagamento opcionais com um service worker

Informar o comerciante

É importante informar ao comerciante as seguintes mudanças.

Mudança na forma de pagamento

Os apps de pagamento podem aceitar vários instrumentos com diferentes formas de pagamento.

Cliente Forma de pagamento Instrumento de pagamento
A Emissor do cartão de crédito 1 ****1234
Emissor do cartão de crédito 1 ****4242
Banco X ******123
B Emissor do cartão de crédito 2 ****5678
Banco X ******456

Por exemplo, na tabela acima, a carteira on-line do cliente A tem dois cartões de crédito e uma conta bancária registrados. Nesse caso, o app está processando três instrumentos de pagamento (****1234, ****4242, ******123) e duas formas de pagamento (Emissor de cartão de crédito 1 e Banco X). Em uma transação de pagamento, o app de pagamento permite que o cliente escolha um dos instrumentos de pagamento e o use para pagar ao comerciante.

Interface do seletor de forma de pagamento
Interface do seletor de forma de pagamento

O app de pagamento pode informar ao comerciante qual forma de pagamento o cliente escolheu antes de enviar a resposta de pagamento completa. Isso é útil quando o comerciante quer veicular uma campanha de desconto para uma marca específica de forma de pagamento, por exemplo.

Com a API Payment Handler baseada na Web, o app de pagamento pode enviar um evento de "mudança de forma de pagamento" ao comerciante por um service worker para notificar o novo identificador da forma de pagamento. O service worker precisa invocar PaymentRequestEvent.changePaymentMethod() com as novas informações da forma de pagamento.

Informar o comerciante sobre uma mudança na forma de pagamento
Informar o comerciante sobre uma mudança na forma de pagamento

Os apps de pagamento podem transmitir um objeto methodDetails como o segundo argumento opcional para PaymentRequestEvent.changePaymentMethod(). Esse objeto pode conter detalhes arbitrários da forma de pagamento necessários para que o comerciante processe o evento de mudança.

[payment handler] service-worker.js


// Received a message from the frontend
self.addEventListener('message', async e => {
  let details;
  try {
    switch (e.data.type) {
      
      case 'PAYMENT_METHOD_CHANGED':
        const newMethod = e.data.paymentMethod;
        const newDetails = e.data.methodDetails;
        // Redact or check that no sensitive information is passed in
        // `newDetails`.
        // Notify the merchant of the payment method change
        details =
          await payment_request_event.changePaymentMethod(newMethod, newDetails);
      

Quando o comerciante recebe um evento paymentmethodchange da API Payment Request, ele pode atualizar os detalhes do pagamento e responder com um objeto PaymentDetailsUpdate.

[merchant]

request.addEventListener('paymentmethodchange', e => {
  if (e.methodName === 'another-pay') {
    // Apply $10 discount for example.
    const discount = {
      label: 'special discount',
      amount: {
        currency: 'USD',
        // The value being string complies the spec
        value: '-10.00'
      }
    };
    let total = 0;
    details.displayItems.push(discount);
    for (let item of details.displayItems) {
     total += parseFloat(item.amount.value);
    }
    // Convert the number back to string
    details.total.amount.value = total.toString();
  }
  // Pass a promise to `updateWith()` and send updated payment details
  e.updateWith(details);
});

Quando o comerciante responder, a promessa que PaymentRequestEvent.changePaymentMethod() retornou será resolvida com um objeto PaymentRequestDetailsUpdate.

[payment handler] service-worker.js


        // Notify the merchant of the payment method change
        details = await payment_request_event.changePaymentMethod(newMethod, newDetails);
        // Provided the new payment details,
        // send a message back to the frontend to update the UI
        postMessage('UPDATE_REQUEST', details);
        break;

Use o objeto para atualizar a interface no front-end. Consulte Refletir os detalhes de pagamento atualizados.

Mudança de endereço de entrega

Os apps de pagamento podem fornecer o endereço de entrega de um cliente ao comerciante como parte de uma transação de pagamento.

Isso é útil para os comerciantes porque eles podem delegar a coleta de endereços a apps de pagamento. Como os dados de endereço serão fornecidos no formato padrão de dados, o comerciante pode esperar receber endereços de entrega em uma estrutura consistente.

Além disso, os clientes podem registrar as informações de endereço no app de pagamento preferido e reutilizá-las em diferentes comerciantes.

Interface do seletor de endereço de entrega
Interface do seletor de endereço de entrega

Os apps de pagamento podem fornecer uma interface para editar um endereço de entrega ou selecionar informações de endereço pré-registradas para o cliente em uma transação de pagamento. Quando um endereço de entrega é determinado temporariamente, o app de pagamento pode informar ao comerciante sobre as informações de endereço redigidas. Isso oferece vários benefícios aos comerciantes:

  • Um comerciante pode determinar se o cliente atende à restrição regional para enviar o item (por exemplo, apenas doméstico).
  • Um comerciante pode mudar a lista de opções de frete com base na região do endereço de entrega (por exemplo, internacional comum ou expresso).
  • Um comerciante pode aplicar o novo custo de frete com base no endereço e atualizar o preço total.

Com a API Payment Handler baseada na Web, o app de pagamento pode enviar um evento de "mudança de endereço de entrega" do service worker para o comerciante e notificar o novo endereço de entrega. O service worker precisa invocar PaymentRequestEvent.changeShippingAddress() com o novo objeto de endereço.

Informar o comerciante sobre uma mudança de endereço de entrega
Informar ao comerciante sobre uma mudança de endereço de entrega

[payment handler] service-worker.js

...
// Received a message from the frontend
self.addEventListener('message', async e => {
  let details;
  try {
    switch (e.data.type) {
      
      case 'SHIPPING_ADDRESS_CHANGED':
        const newAddress = e.data.shippingAddress;
        details =
          await payment_request_event.changeShippingAddress(newAddress);
      

Termo principal: Endereço censurado. Informar o endereço de entrega completo ao comerciante nesse caso não é necessário e coloca em risco a privacidade dos clientes. O comerciante só recebe as partes do endereço necessárias para determinar o custo de frete. Especificamente, o navegador vai limpar os campos organization, phone, recipient e addressLine do endereço fornecido pelo app de pagamento antes de gerar o evento shippingaddresschange no DOM do comerciante.

O comerciante vai receber um evento shippingaddresschange da API Payment Request para responder com o PaymentDetailsUpdate atualizado.

[merchant]

request.addEventListener('shippingaddresschange', e => {
  // Read the updated shipping address and update the request.
  const addr = request.shippingAddress;
  const details = getPaymentDetailsFromShippingAddress(addr);
  // `updateWith()` sends back updated payment details
  e.updateWith(details);
});

Quando o comerciante responder, a promessa PaymentRequestEvent.changeShippingAddress() retornada será resolvida com um objeto PaymentRequestDetailsUpdate.

[payment handler] service-worker.js


        // Notify the merchant of the shipping address change
        details = await payment_request_event.changeShippingAddress(newAddress);
        // Provided the new payment details,
        // send a message back to the frontend to update the UI
        postMessage('UPDATE_REQUEST', details);
        break;

Use o objeto para atualizar a interface no front-end. Consulte Refletir os detalhes de pagamento atualizados.

Informar o comerciante sobre uma mudança na opção de frete

As opções de frete são os métodos de entrega usados pelos comerciantes para enviar itens comprados a um cliente. As opções de envio comuns incluem:

  • Frete grátis
  • Frete expresso
  • Frete internacional
  • Frete internacional Premium

Cada uma tem um custo. Normalmente, métodos e opções mais rápidos são mais caros.

Os comerciantes que usam a API Payment Request podem delegar essa seleção a um app de pagamento. O app de pagamento pode usar as informações para criar uma interface e permitir que o cliente escolha uma opção de frete.

Interface do seletor de opções de frete
Interface do seletor de opções de frete

A lista de opções de frete especificada na API Payment Request do comerciante é propagada para o service worker do app de pagamento como uma propriedade de PaymentRequestEvent.

[merchant]

const request = new PaymentRequest([{
  supportedMethods: 'https://bobbucks.dev/pay',
  data: { transactionId: '****' }
}], {
  displayItems: [{
    label: 'Anvil L/S Crew Neck - Grey M x1',
    amount: { currency: 'USD', value: '22.15' }
  }],
  shippingOptions: [{
    id: 'standard',
    label: 'Standard',
    amount: { value: '0.00', currency: 'USD' },
    selected: true
  }, {
    id: 'express',
    label: 'Express',
    amount: { value: '5.00', currency: 'USD' }
  }],
  total: {
    label: 'Total due',
    amount: { currency: 'USD', value : '22.15' }
  }
}, {  requestShipping: true });

O app de pagamento pode informar ao comerciante qual opção de frete o cliente escolheu. Isso é importante para a loja e para o cliente, porque mudar a opção de frete também muda o preço total. O comerciante precisa ser informado sobre o preço mais recente para a verificação de pagamento posterior, e o cliente também precisa estar ciente da mudança.

Com a API Payment Handler, o app de pagamento pode enviar um evento "shipping option change" ao comerciante do service worker. O service worker precisa invocar PaymentRequestEvent.changeShippingOption() com o novo ID da opção de frete.

Informar o comerciante sobre uma mudança na opção de frete
Informar o comerciante sobre uma mudança na opção de frete

[payment handler] service-worker.js


// Received a message from the frontend
self.addEventListener('message', async e => {
  let details;
  try {
    switch (e.data.type) {
      
      case 'SHIPPING_OPTION_CHANGED':
        const newOption = e.data.shippingOptionId;
        details =
          await payment_request_event.changeShippingOption(newOption);
      

O comerciante vai receber um evento shippingoptionchange da API Payment Request. O comerciante deve usar as informações para atualizar o preço total e responder com o PaymentDetailsUpdate atualizado.

[merchant]

request.addEventListener('shippingoptionchange', e => {
  // selected shipping option
  const shippingOption = request.shippingOption;
  const newTotal = {
    currency: 'USD',
    label: 'Total due',
    value: calculateNewTotal(shippingOption),
  };
  // `updateWith()` sends back updated payment details
  e.updateWith({ total: newTotal });
});

Quando o comerciante responder, a promessa que PaymentRequestEvent.changeShippingOption() retornou será resolvida com um objeto PaymentRequestDetailsUpdate.

[payment handler] service-worker.js


        // Notify the merchant of the shipping option change
        details = await payment_request_event.changeShippingOption(newOption);
        // Provided the new payment details,
        // send a message back to the frontend to update the UI
        postMessage('UPDATE_REQUEST', details);
        break;

Use o objeto para atualizar a interface no front-end. Consulte Refletir os detalhes de pagamento atualizados.

Refletir os detalhes de pagamento atualizados

Quando o comerciante terminar de atualizar os detalhes do pagamento, as promessas retornadas de .changePaymentMethod(), .changeShippingAddress() e .changeShippingOption() serão resolvidas com um objeto PaymentRequestDetailsUpdate comum. O manipulador de pagamentos pode usar o resultado para refletir o preço total atualizado e as opções de frete na interface.

Os comerciantes podem retornar erros por alguns motivos:

  • A forma de pagamento não é aceita.
  • O endereço de entrega está fora das regiões atendidas.
  • O endereço de entrega contém informações inválidas.
  • A opção de frete não pode ser selecionada para o endereço de entrega fornecido ou por algum outro motivo.

Use as seguintes propriedades para refletir o status do erro:

  • error: string de erro legível. Essa é a melhor string para mostrar aos clientes.
  • shippingAddressErrors: objeto AddressErrors que contém uma string de erro detalhada por propriedade de endereço. Isso é útil se você quiser abrir um formulário que permita ao cliente editar o endereço e precisar direcioná-lo diretamente aos campos inválidos.
  • paymentMethodErrors: objeto de erro específico do método de pagamento. Você pode pedir aos comerciantes que forneçam um erro estruturado, mas os autores da especificação de pagamentos na Web recomendam manter uma string simples.

Código de amostra

A maioria dos exemplos de código neste documento são trechos de um aplicativo de exemplo.

Para testar:

  1. Acesse https://paymentrequest-demo.glitch.me/.
  2. Acesse a parte inferior da página.
  3. Pressione Adicionar um botão de pagamento.
  4. Insira https://paymenthandler-demo.glitch.me no campo Identificador da forma de pagamento.
  5. Pressione o botão Pagar ao lado do campo.