使用 Service Worker 處理選填付款資訊

如何調整網路付款應用程式,以支援 Web Payments,為消費者提供更優質的使用者體驗。

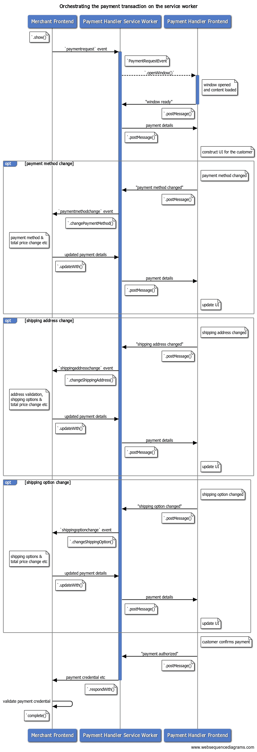
網路付款應用程式收到付款要求並啟動付款交易後,服務工作人員會做為商家與付款應用程式之間的通訊中樞。本文說明付款應用程式如何使用服務工作人員,將付款方式、運送地址或聯絡資訊傳遞給商家。

使用 Service Worker 處理選填付款資訊
使用 Service Worker 處理選填付款資訊

通知商家

請務必告知商家下列異動。

變更付款方式

付款應用程式可以支援多種付款工具,並提供不同付款方式。

客戶 付款方式 付款方式
A 信用卡發卡機構 1 ****1234
信用卡發卡機構 1 ****4242
銀行 X ******123
B 信用卡發卡機構 2 ****5678
銀行 X ******456

舉例來說,在上表中,客戶 A 的網路錢包已註冊兩張信用卡和一個銀行帳戶。在本例中,應用程式會處理三種付款方式 (****1234****4242******123) 和兩種付款方法 (信用卡發卡機構 1 和銀行 X)。在付款交易中,付款應用程式可讓消費者選擇其中一種付款工具,並用來支付商家款項。

付款方式選擇器 UI
付款方式選擇器 UI

付款應用程式可以在傳送完整付款回應前,告知商家顧客選擇的付款方式。舉例來說,商家想為特定付款方式品牌放送折扣廣告活動時,這項功能就相當實用。

透過 Web-based Payment Handler API,付款應用程式可以透過 Service Worker 將「付款方式變更」事件傳送給商家,通知新的付款方式 ID。服務工作人員應使用新的付款方式資訊叫用 PaymentRequestEvent.changePaymentMethod()

通知商家付款方式已變更
通知商家付款方式已變更

付款應用程式可以將 methodDetails 物件當做 PaymentRequestEvent.changePaymentMethod() 的選用第二個引數傳遞。這個物件可以包含商家處理變更事件所需的任意付款方式詳細資料。

[付款處理常式] service-worker.js


// Received a message from the frontend
self.addEventListener('message', async e => {
  let details;
  try {
    switch (e.data.type) {
      
      case 'PAYMENT_METHOD_CHANGED':
        const newMethod = e.data.paymentMethod;
        const newDetails = e.data.methodDetails;
        // Redact or check that no sensitive information is passed in
        // `newDetails`.
        // Notify the merchant of the payment method change
        details =
          await payment_request_event.changePaymentMethod(newMethod, newDetails);
      

商家收到 PaymentRequest API 的 paymentmethodchange 事件後,可以更新付款詳細資料,並以 PaymentDetailsUpdate 物件回覆。

[merchant]

request.addEventListener('paymentmethodchange', e => {
  if (e.methodName === 'another-pay') {
    // Apply $10 discount for example.
    const discount = {
      label: 'special discount',
      amount: {
        currency: 'USD',
        // The value being string complies the spec
        value: '-10.00'
      }
    };
    let total = 0;
    details.displayItems.push(discount);
    for (let item of details.displayItems) {
     total += parseFloat(item.amount.value);
    }
    // Convert the number back to string
    details.total.amount.value = total.toString();
  }
  // Pass a promise to `updateWith()` and send updated payment details
  e.updateWith(details);
});

商家回覆後,系統會使用 PaymentRequestDetailsUpdate 物件解析 PaymentRequestEvent.changePaymentMethod() 傳回的 Promise。

[付款處理常式] service-worker.js


        // Notify the merchant of the payment method change
        details = await payment_request_event.changePaymentMethod(newMethod, newDetails);
        // Provided the new payment details,
        // send a message back to the frontend to update the UI
        postMessage('UPDATE_REQUEST', details);
        break;

使用該物件更新前端的使用者介面。請參閱反映更新後的付款詳細資料

變更運送地址

付款應用程式可以在付款交易中,將顧客的運送地址提供給商家。

這對商家來說相當實用,因為他們可以將地址收集作業委派給付款應用程式。此外,由於地址資料會以標準資料格式提供,因此商家可望收到結構一致的運送地址。

此外,顧客可以向偏好的付款應用程式註冊地址資訊,並重複用於不同商家。

運送地址挑選器 UI
運送地址選擇器 UI

付款應用程式可提供使用者介面,讓顧客在付款交易中編輯運送地址,或選取預先註冊的地址資訊。暫時決定運送地址後,付款應用程式可以將經過編輯的地址資訊告知商家。這項功能可為商家帶來多項好處:

  • 商家可以判斷顧客是否符合運送商品的區域限制 (例如僅限國內)。
  • 商家可以根據運送地址的區域變更運送選項清單 (例如國際一般或快遞)。
  • 商家可以根據地址套用新的運費,並更新總價。

透過 Web-based Payment Handler API,付款應用程式可以從 Service Worker 將「運送地址變更」事件傳送給商家,通知新的運送地址。服務工作人員應使用 new address 物件叫用 PaymentRequestEvent.changeShippingAddress()

通知商家變更運送地址
通知商家變更運送地址

[付款處理常式] service-worker.js

...
// Received a message from the frontend
self.addEventListener('message', async e => {
  let details;
  try {
    switch (e.data.type) {
      
      case 'SHIPPING_ADDRESS_CHANGED':
        const newAddress = e.data.shippingAddress;
        details =
          await payment_request_event.changeShippingAddress(newAddress);
      

關鍵字:已遮蓋地址。在此情況下,向商家提供完整運送地址並非必要,且可能導致顧客隱私權外洩。商家只會收到地址中用於判斷運費的部分。具體來說,瀏覽器會在商家 DOM 中引發 shippingaddresschange 事件前,清除付款應用程式提供的地址中的 organizationphonerecipientaddressLine 欄位。

商家會收到 Payment Request API 的 shippingaddresschange 事件,以便使用更新後的 PaymentDetailsUpdate 回應。

[merchant]

request.addEventListener('shippingaddresschange', e => {
  // Read the updated shipping address and update the request.
  const addr = request.shippingAddress;
  const details = getPaymentDetailsFromShippingAddress(addr);
  // `updateWith()` sends back updated payment details
  e.updateWith(details);
});

商家回覆後,傳回的 Promise PaymentRequestEvent.changeShippingAddress() 會使用 PaymentRequestDetailsUpdate 物件解析。

[付款處理常式] service-worker.js


        // Notify the merchant of the shipping address change
        details = await payment_request_event.changeShippingAddress(newAddress);
        // Provided the new payment details,
        // send a message back to the frontend to update the UI
        postMessage('UPDATE_REQUEST', details);
        break;

使用該物件更新前端的使用者介面。請參閱反映更新後的付款詳細資料

通知商家運送選項變更

運送選項是商家用來將所購商品運送給消費者的配送方式。常見的運送選項包括:

  • 免運費
  • 快速到貨
  • 跨國運送
  • 國際優先配送

每種方式都有各自的費用。通常較快速的方法和選項費用較高。

使用 Payment Request API 的商家可以將這項選擇權委派給付款應用程式。付款應用程式可使用這項資訊建構 UI,讓消費者選擇運送方式。

運送選項挑選器 UI
運送選項挑選器 UI

商家在 Payment Request API 中指定的運送選項清單,會以 PaymentRequestEvent 的屬性形式,傳播至付款應用程式的服務工作人員。

[merchant]

const request = new PaymentRequest([{
  supportedMethods: 'https://bobbucks.dev/pay',
  data: { transactionId: '****' }
}], {
  displayItems: [{
    label: 'Anvil L/S Crew Neck - Grey M x1',
    amount: { currency: 'USD', value: '22.15' }
  }],
  shippingOptions: [{
    id: 'standard',
    label: 'Standard',
    amount: { value: '0.00', currency: 'USD' },
    selected: true
  }, {
    id: 'express',
    label: 'Express',
    amount: { value: '5.00', currency: 'USD' }
  }],
  total: {
    label: 'Total due',
    amount: { currency: 'USD', value : '22.15' }
  }
}, {  requestShipping: true });

付款應用程式可讓商家瞭解顧客選擇的運送方式。這對商家和消費者都很重要,因為變更運送選項也會改變總價。商家必須得知最新價格,以便稍後驗證付款,顧客也需要瞭解這項變更。

付款應用程式可透過 Payment Handler API,從服務工作人員將「運送選項變更」事件傳送給商家。服務工作人員應使用新的運送選項 ID 叫用 PaymentRequestEvent.changeShippingOption()

通知商家運送選項變更
通知商家運送選項已變更

[付款處理常式] service-worker.js


// Received a message from the frontend
self.addEventListener('message', async e => {
  let details;
  try {
    switch (e.data.type) {
      
      case 'SHIPPING_OPTION_CHANGED':
        const newOption = e.data.shippingOptionId;
        details =
          await payment_request_event.changeShippingOption(newOption);
      

商家會收到 Payment Request API 傳送的 shippingoptionchange 事件。商家應使用這項資訊更新總價,然後以更新後的 PaymentDetailsUpdate 回應。

[merchant]

request.addEventListener('shippingoptionchange', e => {
  // selected shipping option
  const shippingOption = request.shippingOption;
  const newTotal = {
    currency: 'USD',
    label: 'Total due',
    value: calculateNewTotal(shippingOption),
  };
  // `updateWith()` sends back updated payment details
  e.updateWith({ total: newTotal });
});

商家回覆後,系統會使用 PaymentRequestDetailsUpdate 物件解析 PaymentRequestEvent.changeShippingOption() 傳回的 Promise。

[付款處理常式] service-worker.js


        // Notify the merchant of the shipping option change
        details = await payment_request_event.changeShippingOption(newOption);
        // Provided the new payment details,
        // send a message back to the frontend to update the UI
        postMessage('UPDATE_REQUEST', details);
        break;

使用該物件更新前端的使用者介面。請參閱反映更新後的付款詳細資料

反映更新後的付款詳細資料

商家更新付款詳細資料後,從 .changePaymentMethod().changeShippingAddress().changeShippingOption() 傳回的 Promise 會以常見的 PaymentRequestDetailsUpdate 物件解析。付款處理常式可以使用結果,在 UI 中反映更新後的總價和運送選項。

商家可能會因下列原因傳回錯誤:

  • 系統不接受該付款方式。
  • 運送地址不在支援的區域內。
  • 運送地址含有無效資訊。
  • 由於提供的運送地址或其他原因,無法選取運送選項。

請使用下列屬性反映錯誤狀態:

  • error:使用者可自然閱讀的錯誤字串。這是向消費者顯示的最佳字串。
  • shippingAddressErrorsAddressErrors 物件,內含每個地址屬性的詳細錯誤字串。如果您想開啟表單,讓顧客編輯地址,並直接指出無效欄位,這項功能就非常實用。
  • paymentMethodErrors:特定付款方式的錯誤物件。你可以要求商家提供結構化錯誤,但 Web Payments 規格作者建議保留簡單的字串。

程式碼範例

您在本文件中看到的大部分程式碼範例,都是從範例應用程式擷取而來。

如要試用這項功能,請按照下列步驟操作:

  1. 前往 https://paymentrequest-demo.glitch.me/
  2. 前往頁面底部。
  3. 按下「新增付款按鈕」
  4. 在「付款方式 ID」欄位中輸入 https://paymenthandler-demo.glitch.me
  5. 按下欄位旁的「付款」按鈕。