التعامل مع معلومات الدفع الاختيارية باستخدام عامل خدمة

كيفية تعديل تطبيق الدفع المستند إلى الويب ليتوافق مع Web Payments وتوفير تجربة مستخدم أفضل للعملاء

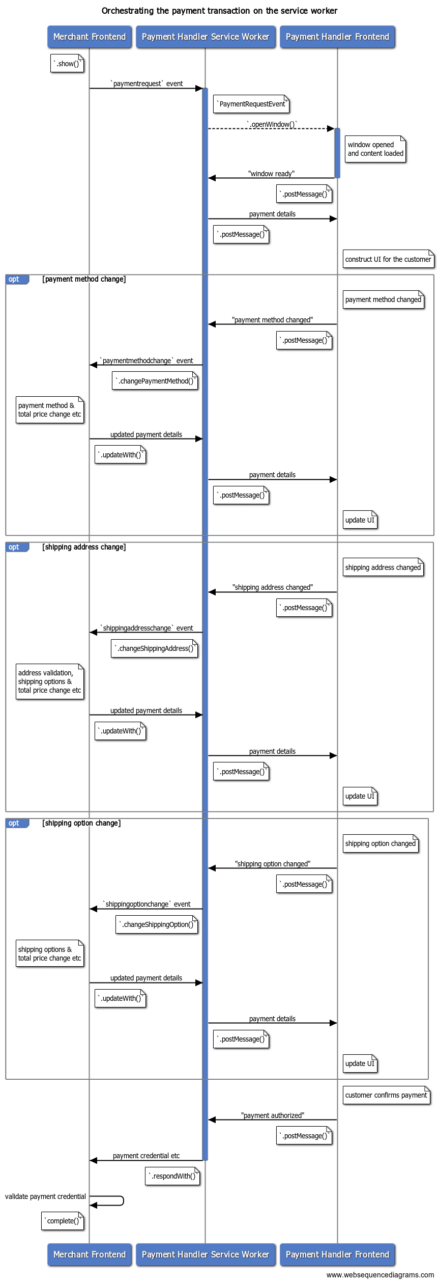
بعد أن يتلقّى تطبيق دفع مستند إلى الويب طلب دفع ويبدأ معاملة دفع، سيعمل عامل الخدمة كمركز للتواصل بين التاجر وتطبيق الدفع. توضّح هذه المشاركة كيف يمكن لتطبيق دفع تمرير معلومات حول طريقة الدفع أو عنوان الشحن أو معلومات الاتصال إلى التاجر باستخدام عامل خدمة.

التعامل مع معلومات الدفع الاختيارية باستخدام عامل الخدمة
التعامل مع معلومات الدفع الاختيارية باستخدام عامل الخدمة

إبلاغ التاجر

من المهم إبلاغ التاجر بالتغييرات التالية.

تغيير طريقة الدفع

يمكن لتطبيقات الدفع أن تتوافق مع أدوات دفع متعددة باستخدام طرق دفع مختلفة.

العميل طريقة الدفع وسيلة الدفع
A جهة إصدار بطاقة الائتمان 1 ****1234
جهة إصدار بطاقة الائتمان 1 ****4242
المصرف X ******123
B جهة إصدار بطاقة الائتمان 2 ****5678
المصرف X ******456

على سبيل المثال، في الجدول أعلاه، تحتوي محفظة العميل (أ) المستندة إلى الويب على بطاقتَي ائتمان وحساب مصرفي واحد مسجّل. في هذه الحالة، يتعامل التطبيق مع ثلاث أدوات دفع (****1234 و****4242 و******123) وطريقتَي دفع (جهة إصدار بطاقة الائتمان 1 والمصرف X). في معاملة الدفع، يمكن لتطبيق الدفع أن يتيح للعميل اختيار إحدى وسائل الدفع واستخدامها للدفع للتاجر.

واجهة مستخدم أداة اختيار طريقة الدفع
واجهة مستخدم أداة اختيار طريقة الدفع

يمكن لتطبيق الدفع إعلام التاجر بطريقة الدفع التي اختارها العميل قبل إرسال الرد الكامل بشأن الدفع. ويكون ذلك مفيدًا عندما يريد التاجر إطلاق حملة خصم لعلامة تجارية معيّنة لطريقة دفع، على سبيل المثال.

باستخدام Web-based Payment Handler API، يمكن لتطبيق الدفع إرسال حدث "تغيير طريقة الدفع" إلى التاجر عبر عامل خدمة لإعلامه بمعرّف طريقة الدفع الجديدة. على عامل الخدمة استدعاء PaymentRequestEvent.changePaymentMethod() باستخدام معلومات طريقة الدفع الجديدة.

إبلاغ التاجر بتغيير طريقة الدفع
إبلاغ التاجر بتغيير طريقة الدفع

يمكن لتطبيقات الدفع تمرير العنصر methodDetails كمعامل ثانٍ اختياري لـ PaymentRequestEvent.changePaymentMethod(). يمكن أن يحتوي هذا العنصر على تفاصيل عشوائية لطريقة الدفع يطلبها التاجر لمعالجة حدث التغيير.

[payment handler] service-worker.js


// Received a message from the frontend
self.addEventListener('message', async e => {
  let details;
  try {
    switch (e.data.type) {
      
      case 'PAYMENT_METHOD_CHANGED':
        const newMethod = e.data.paymentMethod;
        const newDetails = e.data.methodDetails;
        // Redact or check that no sensitive information is passed in
        // `newDetails`.
        // Notify the merchant of the payment method change
        details =
          await payment_request_event.changePaymentMethod(newMethod, newDetails);
      

عندما يتلقّى التاجر حدث paymentmethodchange من Payment Request API، يمكنه تعديل تفاصيل الدفع والردّ باستخدام عنصر PaymentDetailsUpdate.

[merchant]

request.addEventListener('paymentmethodchange', e => {
  if (e.methodName === 'another-pay') {
    // Apply $10 discount for example.
    const discount = {
      label: 'special discount',
      amount: {
        currency: 'USD',
        // The value being string complies the spec
        value: '-10.00'
      }
    };
    let total = 0;
    details.displayItems.push(discount);
    for (let item of details.displayItems) {
     total += parseFloat(item.amount.value);
    }
    // Convert the number back to string
    details.total.amount.value = total.toString();
  }
  // Pass a promise to `updateWith()` and send updated payment details
  e.updateWith(details);
});

عندما يردّ التاجر، سيتم حلّ الوعد الذي تم عرضه في PaymentRequestEvent.changePaymentMethod() من خلال عرض عنصر PaymentRequestDetailsUpdate.

[payment handler] service-worker.js


        // Notify the merchant of the payment method change
        details = await payment_request_event.changePaymentMethod(newMethod, newDetails);
        // Provided the new payment details,
        // send a message back to the frontend to update the UI
        postMessage('UPDATE_REQUEST', details);
        break;

استخدِم العنصر لتعديل واجهة المستخدم في الواجهة الأمامية. عرض تفاصيل الدفع المعدَّلة

تغيير عنوان الشحن

يمكن لتطبيقات الدفع أن تقدّم عنوان شحن العميل إلى التاجر كجزء من عملية دفع.

ويفيد ذلك التجّار لأنّه يمكنهم تفويض تطبيقات الدفع بجمع العناوين. وبما أنّ بيانات العنوان ستكون بالتنسيق المعياري للبيانات، يمكن للتاجر توقّع تلقّي عناوين الشحن ببنية متسقة.

بالإضافة إلى ذلك، يمكن للعملاء تسجيل معلومات عناوينهم في تطبيق الدفع المفضّل لديهم وإعادة استخدامها مع مختلف التجّار.

واجهة مستخدم أداة اختيار عنوان الشحن
واجهة مستخدم أداة اختيار عنوان الشحن

يمكن لتطبيقات الدفع توفير واجهة مستخدم لتعديل عنوان الشحن أو لاختيار معلومات عنوان مسجّلة مسبقًا للعميل في معاملة دفع. عند تحديد عنوان شحن مؤقتًا، يمكن لتطبيق الدفع إبلاغ التاجر بمعلومات العنوان التي تم إخفاؤها. يوفّر ذلك للتجّار مزايا متعدّدة، منها:

  • يمكن للتاجر تحديد ما إذا كان العميل يستوفي شرط الحظر الإقليمي لشحن السلعة (على سبيل المثال، الشحن المحلي فقط).
  • يمكن للتاجر تغيير قائمة خيارات الشحن استنادًا إلى منطقة عنوان الشحن (على سبيل المثال، الشحن العادي أو السريع على المستوى الدولي).
  • يمكن للتاجر تطبيق تكلفة الشحن الجديدة استنادًا إلى العنوان وتعديل السعر الإجمالي.

باستخدام Web-based Payment Handler API، يمكن لتطبيق الدفع إرسال حدث "تغيير عنوان الشحن" إلى التاجر من عامل الخدمة لإعلامه بعنوان الشحن الجديد. على عامل الخدمة استدعاء PaymentRequestEvent.changeShippingAddress() باستخدام عنصر العنوان الجديد.

إبلاغ التاجر بتغيير عنوان الشحن
إبلاغ التاجر بتغيير عنوان الشحن

[payment handler] service-worker.js

...
// Received a message from the frontend
self.addEventListener('message', async e => {
  let details;
  try {
    switch (e.data.type) {
      
      case 'SHIPPING_ADDRESS_CHANGED':
        const newAddress = e.data.shippingAddress;
        details =
          await payment_request_event.changeShippingAddress(newAddress);
      

العبارة الرئيسية: عنوان تم إخفاء بعض تفاصيله. في هذه الحالة، ليس من الضروري إبلاغ التاجر بعنوان الشحن الكامل، ما قد يعرّض خصوصية العملاء للخطر. يتلقّى التاجر أجزاء العنوان التي يحتاج إليها فقط لتحديد تكلفة الشحن. على وجه التحديد، سيمحو المتصفّح الحقول organization وphone وrecipient وaddressLine من العنوان المقدَّم من تطبيق الدفع قبل إطلاق الحدث shippingaddresschange في نموذج المستند الخاص بالتاجر.

سيتلقّى التاجر حدث shippingaddresschange من واجهة برمجة التطبيقات Payment Request ليتمكّن من الردّ باستخدام PaymentDetailsUpdate المعدَّل.

[merchant]

request.addEventListener('shippingaddresschange', e => {
  // Read the updated shipping address and update the request.
  const addr = request.shippingAddress;
  const details = getPaymentDetailsFromShippingAddress(addr);
  // `updateWith()` sends back updated payment details
  e.updateWith(details);
});

عندما يردّ التاجر، سيتم حلّ الوعد PaymentRequestEvent.changeShippingAddress() الذي تم عرضه باستخدام عنصر PaymentRequestDetailsUpdate.

[payment handler] service-worker.js


        // Notify the merchant of the shipping address change
        details = await payment_request_event.changeShippingAddress(newAddress);
        // Provided the new payment details,
        // send a message back to the frontend to update the UI
        postMessage('UPDATE_REQUEST', details);
        break;

استخدِم العنصر لتعديل واجهة المستخدم في الواجهة الأمامية. عرض تفاصيل الدفع المعدَّلة

إبلاغ التاجر بتغيير خيار الشحن

خيارات الشحن هي طرق التسليم التي يستخدمها التجّار لشحن السلع التي اشتراها العملاء. تشمل خيارات الشحن النموذجية ما يلي:

  • شحن مجاني
  • الشحن السريع
  • الشحن الدولي
  • الشحن الدولي المميّز

ويترتب على كلّ منها تكلفة. عادةً ما تكون الطرق والخيارات الأسرع أكثر تكلفة.

يمكن للتجّار الذين يستخدمون Payment Request API تفويض عملية الاختيار هذه إلى تطبيق دفع. ويمكن لتطبيق الدفع استخدام المعلومات لإنشاء واجهة مستخدم والسماح للعميل باختيار خيار شحن.

واجهة مستخدم أداة اختيار خيار الشحن
واجهة مستخدم أداة اختيار خيار الشحن

يتم نقل قائمة خيارات الشحن المحدّدة في Payment Request API الخاصة بالتاجر إلى عامل الخدمة في تطبيق الدفع كخاصية من PaymentRequestEvent.

[merchant]

const request = new PaymentRequest([{
  supportedMethods: 'https://bobbucks.dev/pay',
  data: { transactionId: '****' }
}], {
  displayItems: [{
    label: 'Anvil L/S Crew Neck - Grey M x1',
    amount: { currency: 'USD', value: '22.15' }
  }],
  shippingOptions: [{
    id: 'standard',
    label: 'Standard',
    amount: { value: '0.00', currency: 'USD' },
    selected: true
  }, {
    id: 'express',
    label: 'Express',
    amount: { value: '5.00', currency: 'USD' }
  }],
  total: {
    label: 'Total due',
    amount: { currency: 'USD', value : '22.15' }
  }
}, {  requestShipping: true });

يمكن لتطبيق الدفع إعلام التاجر بخيار الشحن الذي اختاره العميل. وهذا مهم لكل من التاجر والعميل لأنّ تغيير خيار الشحن يؤدي إلى تغيير السعر الإجمالي أيضًا. يجب إبلاغ التاجر بالسعر الأخير لإجراء عملية التحقّق من الدفع لاحقًا، كما يجب إبلاغ العميل بالتغيير.

باستخدام Payment Handler API، يمكن لتطبيق الدفع إرسال حدث "تغيير خيار الشحن" إلى التاجر من مشغّل الخدمات. على عامل الخدمة استدعاء PaymentRequestEvent.changeShippingOption() باستخدام معرّف خيار الشحن الجديد.

إبلاغ التاجر بتغيير خيار الشحن
إبلاغ التاجر بتغيير خيار الشحن

[payment handler] service-worker.js


// Received a message from the frontend
self.addEventListener('message', async e => {
  let details;
  try {
    switch (e.data.type) {
      
      case 'SHIPPING_OPTION_CHANGED':
        const newOption = e.data.shippingOptionId;
        details =
          await payment_request_event.changeShippingOption(newOption);
      

سيتلقّى التاجر حدث shippingoptionchange من واجهة برمجة التطبيقات Payment Request. على التاجر استخدام المعلومات لتعديل السعر الإجمالي ثم الردّ باستخدام PaymentDetailsUpdate المعدَّل.

[merchant]

request.addEventListener('shippingoptionchange', e => {
  // selected shipping option
  const shippingOption = request.shippingOption;
  const newTotal = {
    currency: 'USD',
    label: 'Total due',
    value: calculateNewTotal(shippingOption),
  };
  // `updateWith()` sends back updated payment details
  e.updateWith({ total: newTotal });
});

عندما يردّ التاجر، سيتم حلّ الوعد الذي تم عرضه في PaymentRequestEvent.changeShippingOption() من خلال عرض عنصر PaymentRequestDetailsUpdate.

[payment handler] service-worker.js


        // Notify the merchant of the shipping option change
        details = await payment_request_event.changeShippingOption(newOption);
        // Provided the new payment details,
        // send a message back to the frontend to update the UI
        postMessage('UPDATE_REQUEST', details);
        break;

استخدِم العنصر لتعديل واجهة المستخدم في الواجهة الأمامية. عرض تفاصيل الدفع المعدَّلة

عرض تفاصيل الدفع المعدَّلة

بعد أن ينتهي التاجر من تعديل تفاصيل الدفع، سيتم حل الوعود التي تم إرجاعها من .changePaymentMethod() و.changeShippingAddress() و.changeShippingOption() باستخدام عنصر PaymentRequestDetailsUpdate مشترك. يمكن أن يستخدم معالج الدفع النتيجة لعرض السعر الإجمالي المعدَّل وخيارات الشحن في واجهة المستخدم.

قد يعرض التجّار أخطاء لعدة أسباب:

  • طريقة الدفع غير مقبولة.
  • عنوان الشحن خارج المناطق التي تتيح فيها خدمة التوصيل.
  • يحتوي عنوان الشحن على معلومات غير صالحة.
  • لا يمكن تحديد خيار الشحن لعنوان الشحن المقدَّم أو لسبب آخر.

استخدِم السمات التالية لعرض حالة الخطأ:

  • error: سلسلة خطأ يمكن لشخص عادي قراءتها. هذه هي أفضل سلسلة يمكن عرضها للعملاء.
  • shippingAddressErrors: AddressErrors كائن يحتوي على سلسلة خطأ مفصّلة لكل سمة عنوان. يكون ذلك مفيدًا إذا أردت فتح نموذج يتيح للعميل تعديل عنوانه، وكنت بحاجة إلى توجيهه مباشرةً إلى الحقول غير الصالحة.
  • paymentMethodErrors: عنصر الخطأ الخاص بطريقة الدفع. يمكنك أن تطلب من التجّار تقديم خطأ منظَّم، ولكن ينصح مؤلفو مواصفات Web Payments بإبقائه سلسلة بسيطة.

نموذج التعليمات البرمجية

معظم عيّنات الرموز التي رأيتها في هذا المستند كانت مقتطفات من تطبيق نموذجي.

لتجربة هذه الميزة:

  1. انتقِل إلى https://paymentrequest-demo.glitch.me/.
  2. انتقل إلى أسفل الصفحة.
  3. انقر على إضافة زر دفع.
  4. أدخِل https://paymenthandler-demo.glitch.me في حقل معرّف طريقة الدفع.
  5. اضغط على زر الدفع بجانب الحقل.