Gestire i dati di pagamento facoltativi con un service worker

Come adattare la tua app di pagamento basata sul web a Web Payments e offrire una migliore esperienza utente ai clienti.

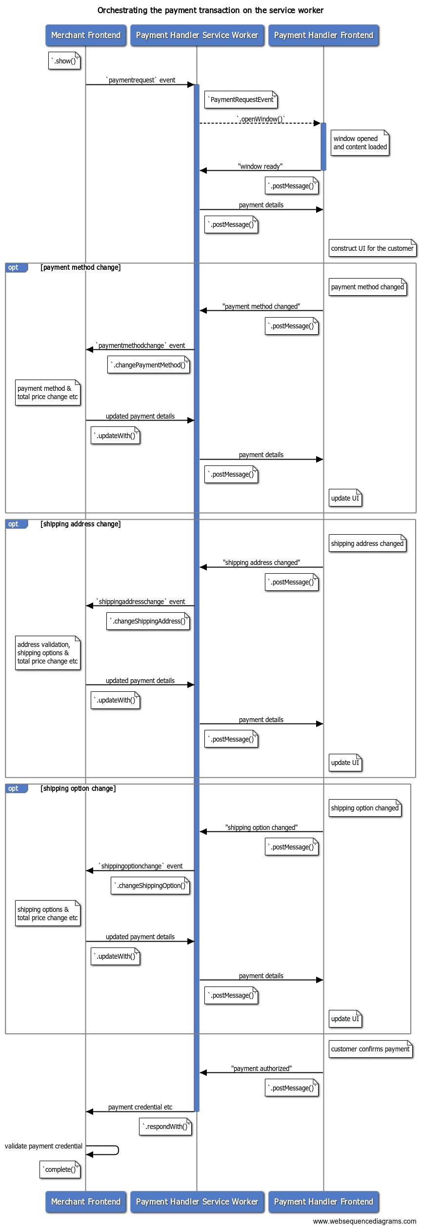
Una volta che un'app di pagamento basata sul web riceve una richiesta di pagamento e avvia una transazione di pagamento, il service worker funge da hub per la comunicazione tra il commerciante e l'app di pagamento. Questo post spiega come un'app di pagamento può trasmettere al commerciante informazioni sul metodo di pagamento, sull'indirizzo di spedizione o sui dati di contatto utilizzando un service worker.

Gestione dei dati di pagamento facoltativi con un service worker
Gestione dei dati di pagamento facoltativi con un service worker

Informa il commerciante

È importante comunicare al commerciante le seguenti modifiche.

Modifica del metodo di pagamento

Le app di pagamento possono supportare più strumenti di pagamento con metodi di pagamento diversi.

Cliente Metodo di pagamento Strumento di pagamento
A Emittente della carta di credito 1 ****1234
Emittente della carta di credito 1 ****4242
Banca X ******123
B Emittente della carta di credito 2 ****5678
Banca X ******456

Ad esempio, nella tabella precedente, il wallet basato sul web del cliente A ha registrato due carte di credito e un conto bancario. In questo caso, l'app gestisce tre strumenti di pagamento (****1234, ****4242, ******123) e due metodi di pagamento (emittente della carta di credito 1 e Banca X). In una transazione di pagamento, l'app di pagamento può consentire al cliente di scegliere uno degli strumenti di pagamento e utilizzarlo per pagare il commerciante.

UI del selettore del metodo di pagamento
UI del selettore del metodo di pagamento

L'app di pagamento può comunicare al commerciante il metodo di pagamento scelto dal cliente prima di inviare la risposta completa del pagamento. Questa funzionalità è utile quando il commerciante vuole pubblicare una campagna di sconti per un brand di metodi di pagamento specifico, ad esempio.

Con l'API Web-based Payment Handler, l'app di pagamento può inviare un evento "modifica del metodo di pagamento" al commerciante tramite un service worker per comunicare il nuovo identificatore del metodo di pagamento. Il service worker deve richiamare PaymentRequestEvent.changePaymentMethod() con le informazioni sul nuovo metodo di pagamento.

Comunicare al commerciante una modifica del metodo di pagamento
Comunica al commerciante la modifica di un metodo di pagamento

Le app di pagamento possono passare un oggetto methodDetails come secondo argomento facoltativo per PaymentRequestEvent.changePaymentMethod(). Questo oggetto può contenere dettagli arbitrari del metodo di pagamento necessari al commerciante per elaborare l'evento di modifica.

[payment handler] service-worker.js


// Received a message from the frontend
self.addEventListener('message', async e => {
  let details;
  try {
    switch (e.data.type) {
      
      case 'PAYMENT_METHOD_CHANGED':
        const newMethod = e.data.paymentMethod;
        const newDetails = e.data.methodDetails;
        // Redact or check that no sensitive information is passed in
        // `newDetails`.
        // Notify the merchant of the payment method change
        details =
          await payment_request_event.changePaymentMethod(newMethod, newDetails);
      

Quando il commerciante riceve un evento paymentmethodchange dall'API Payment Request, può aggiornare i dettagli di pagamento e rispondere con un oggetto PaymentDetailsUpdate.

[merchant]

request.addEventListener('paymentmethodchange', e => {
  if (e.methodName === 'another-pay') {
    // Apply $10 discount for example.
    const discount = {
      label: 'special discount',
      amount: {
        currency: 'USD',
        // The value being string complies the spec
        value: '-10.00'
      }
    };
    let total = 0;
    details.displayItems.push(discount);
    for (let item of details.displayItems) {
     total += parseFloat(item.amount.value);
    }
    // Convert the number back to string
    details.total.amount.value = total.toString();
  }
  // Pass a promise to `updateWith()` and send updated payment details
  e.updateWith(details);
});

Quando il commerciante risponde, la promessa che PaymentRequestEvent.changePaymentMethod() restituisce si risolve con un oggetto PaymentRequestDetailsUpdate.

[payment handler] service-worker.js


        // Notify the merchant of the payment method change
        details = await payment_request_event.changePaymentMethod(newMethod, newDetails);
        // Provided the new payment details,
        // send a message back to the frontend to update the UI
        postMessage('UPDATE_REQUEST', details);
        break;

Utilizza l'oggetto per aggiornare la UI nel frontend. Consulta Riflettere i dettagli di pagamento aggiornati.

Modifica dell'indirizzo di spedizione

Le app di pagamento possono fornire l'indirizzo di spedizione di un cliente al commerciante nell'ambito di una transazione di pagamento.

Questo è utile per i commercianti perché possono delegare la raccolta degli indirizzi alle app di pagamento. Inoltre, poiché i dati dell'indirizzo verranno forniti nel formato standard dei dati, il commerciante può aspettarsi di ricevere indirizzi di spedizione con una struttura coerente.

Inoltre, i clienti possono registrare i dati dell'indirizzo con l'app di pagamento preferita e riutilizzarli per diversi commercianti.

Interfaccia utente del selettore dell'indirizzo di spedizione
UI del selettore dell'indirizzo di spedizione

Le app di pagamento possono fornire un'interfaccia utente per modificare un indirizzo di spedizione o per selezionare i dati dell'indirizzo preregistrato per il cliente in una transazione di pagamento. Quando un indirizzo di spedizione viene determinato temporaneamente, l'app di pagamento può comunicare al commerciante le informazioni sull'indirizzo oscurato. Questo offre ai commercianti diversi vantaggi:

  • Un commerciante può determinare se il cliente soddisfa la limitazione regionale per spedire l'articolo (ad esempio, solo nazionale).
  • Un commerciante può modificare l'elenco delle opzioni di spedizione in base alla regione dell'indirizzo di spedizione (ad esempio, spedizione internazionale standard o express).
  • Un commerciante può applicare il nuovo costo di spedizione in base all'indirizzo e aggiornare il prezzo totale.

Con l'API Web-based Payment Handler, l'app di pagamento può inviare un evento "modifica indirizzo di spedizione" al commerciante dal service worker per comunicare il nuovo indirizzo di spedizione. Il service worker deve richiamare PaymentRequestEvent.changeShippingAddress() con l'oggetto new address.

Comunicare al commerciante una modifica dell'indirizzo di spedizione
Comunica al commerciante la modifica dell'indirizzo di spedizione

[payment handler] service-worker.js

...
// Received a message from the frontend
self.addEventListener('message', async e => {
  let details;
  try {
    switch (e.data.type) {
      
      case 'SHIPPING_ADDRESS_CHANGED':
        const newAddress = e.data.shippingAddress;
        details =
          await payment_request_event.changeShippingAddress(newAddress);
      

Termine chiave: Indirizzo oscurato. Comunicare l'indirizzo di spedizione completo al commerciante in questo caso non è necessario e mette a rischio la privacy dei clienti. Il commerciante riceve solo le parti dell'indirizzo necessarie per determinare il costo di spedizione. Nello specifico, il browser cancellerà i campi organization, phone, recipient e addressLine dall'indirizzo fornito dall'app di pagamento prima di generare l'evento shippingaddresschange nel DOM del commerciante.

Il commerciante riceverà un evento shippingaddresschange dall'API Payment Request, in modo da poter rispondere con il PaymentDetailsUpdate aggiornato.

[merchant]

request.addEventListener('shippingaddresschange', e => {
  // Read the updated shipping address and update the request.
  const addr = request.shippingAddress;
  const details = getPaymentDetailsFromShippingAddress(addr);
  // `updateWith()` sends back updated payment details
  e.updateWith(details);
});

Quando il commerciante risponde, la promessa PaymentRequestEvent.changeShippingAddress() restituita viene risolta con un oggetto PaymentRequestDetailsUpdate.

[payment handler] service-worker.js


        // Notify the merchant of the shipping address change
        details = await payment_request_event.changeShippingAddress(newAddress);
        // Provided the new payment details,
        // send a message back to the frontend to update the UI
        postMessage('UPDATE_REQUEST', details);
        break;

Utilizza l'oggetto per aggiornare la UI nel frontend. Consulta Riflettere i dettagli di pagamento aggiornati.

Comunicare al commerciante una modifica dell'opzione di spedizione

Le opzioni di spedizione sono i metodi di consegna utilizzati dai commercianti per spedire gli articoli acquistati a un cliente. Le opzioni di spedizione tipiche includono:

  • Spedizione gratuita
  • Spedizione express
  • Spedizione internazionale
  • Spedizione internazionale premium

Ognuno ha il proprio costo. In genere, i metodi e le opzioni più veloci sono più costosi.

I commercianti che utilizzano l'API Payment Request possono delegare questa selezione a un'app di pagamento. L'app di pagamento può utilizzare le informazioni per creare un'interfaccia utente e consentire al cliente di scegliere un'opzione di spedizione.

Interfaccia utente del selettore delle opzioni di spedizione
UI di selezione dell'opzione di spedizione

L'elenco delle opzioni di spedizione specificate nell'API Payment Request viene propagato al service worker dell'app di pagamento come proprietà di PaymentRequestEvent.

[merchant]

const request = new PaymentRequest([{
  supportedMethods: 'https://bobbucks.dev/pay',
  data: { transactionId: '****' }
}], {
  displayItems: [{
    label: 'Anvil L/S Crew Neck - Grey M x1',
    amount: { currency: 'USD', value: '22.15' }
  }],
  shippingOptions: [{
    id: 'standard',
    label: 'Standard',
    amount: { value: '0.00', currency: 'USD' },
    selected: true
  }, {
    id: 'express',
    label: 'Express',
    amount: { value: '5.00', currency: 'USD' }
  }],
  total: {
    label: 'Total due',
    amount: { currency: 'USD', value : '22.15' }
  }
}, {  requestShipping: true });

L'app di pagamento può comunicare al commerciante l'opzione di spedizione scelta dal cliente. Ciò è importante sia per il commerciante che per il cliente perché la modifica dell'opzione di spedizione comporta anche la modifica del prezzo totale. Il commerciante deve essere informato del prezzo più recente per la verifica del pagamento successiva e anche il cliente deve essere a conoscenza della modifica.

Con l'API Payment Handler, l'app di pagamento può inviare un evento "modifica opzione di spedizione" al commerciante dal service worker. Il service worker deve richiamare PaymentRequestEvent.changeShippingOption() con il nuovo ID opzione di spedizione.

Comunicare al commerciante una modifica dell'opzione di spedizione
Informa il commerciante di una modifica all'opzione di spedizione

[payment handler] service-worker.js


// Received a message from the frontend
self.addEventListener('message', async e => {
  let details;
  try {
    switch (e.data.type) {
      
      case 'SHIPPING_OPTION_CHANGED':
        const newOption = e.data.shippingOptionId;
        details =
          await payment_request_event.changeShippingOption(newOption);
      

Il commerciante riceverà un evento shippingoptionchange dall'API Payment Request. Il commerciante deve utilizzare le informazioni per aggiornare il prezzo totale e quindi rispondere con l'PaymentDetailsUpdate aggiornato.

[merchant]

request.addEventListener('shippingoptionchange', e => {
  // selected shipping option
  const shippingOption = request.shippingOption;
  const newTotal = {
    currency: 'USD',
    label: 'Total due',
    value: calculateNewTotal(shippingOption),
  };
  // `updateWith()` sends back updated payment details
  e.updateWith({ total: newTotal });
});

Quando il commerciante risponde, la promessa che PaymentRequestEvent.changeShippingOption() restituisce si risolve con un oggetto PaymentRequestDetailsUpdate.

[payment handler] service-worker.js


        // Notify the merchant of the shipping option change
        details = await payment_request_event.changeShippingOption(newOption);
        // Provided the new payment details,
        // send a message back to the frontend to update the UI
        postMessage('UPDATE_REQUEST', details);
        break;

Utilizza l'oggetto per aggiornare la UI nel frontend. Consulta Riflettere i dettagli di pagamento aggiornati.

Riflettere i dati di pagamento aggiornati

Una volta che il commerciante avrà terminato di aggiornare i dettagli di pagamento, le promesse restituite da .changePaymentMethod(), .changeShippingAddress() e .changeShippingOption() verranno risolte con un oggetto PaymentRequestDetailsUpdate comune. Il gestore dei pagamenti può utilizzare il risultato per riflettere il prezzo totale aggiornato e le opzioni di spedizione nell'interfaccia utente.

I commercianti potrebbero restituire errori per diversi motivi:

  • Il metodo di pagamento non è accettabile.
  • L'indirizzo di spedizione si trova al di fuori delle regioni supportate.
  • L'indirizzo di spedizione contiene informazioni non valide.
  • L'opzione di spedizione non è selezionabile per l'indirizzo di spedizione fornito o per qualche altro motivo.

Utilizza le seguenti proprietà per riflettere lo stato dell'errore:

  • error: stringa di errore leggibile. Questa è la stringa migliore da mostrare ai clienti.
  • shippingAddressErrors: oggetto AddressErrors che contiene la stringa di errore dettagliata per proprietà di indirizzo. Questa impostazione è utile se vuoi aprire un modulo che consenta al cliente di modificare il proprio indirizzo e devi indirizzarlo direttamente ai campi non validi.
  • paymentMethodErrors: oggetto di errore specifico del metodo di pagamento. Puoi chiedere ai commercianti di fornire un errore strutturato, ma gli autori della specifica Web Payments consigliano di mantenerlo una semplice stringa.

Codice di esempio

La maggior parte degli esempi di codice che hai visto in questo documento sono estratti da un'applicazione di esempio.

Per provarlo:

  1. Vai alla pagina https://paymentrequest-demo.glitch.me/.
  2. Vai alla parte inferiore della pagina.
  3. Premi Aggiungi un pulsante di pagamento.
  4. Inserisci https://paymenthandler-demo.glitch.me nel campo Identificatore del metodo di pagamento.
  5. Premi il pulsante Paga accanto al campo.