איך להתאים את אפליקציית התשלומים מבוססת האינטרנט לתשלומים באינטרנט ולספק ללקוחות חוויית משתמש טובה יותר.
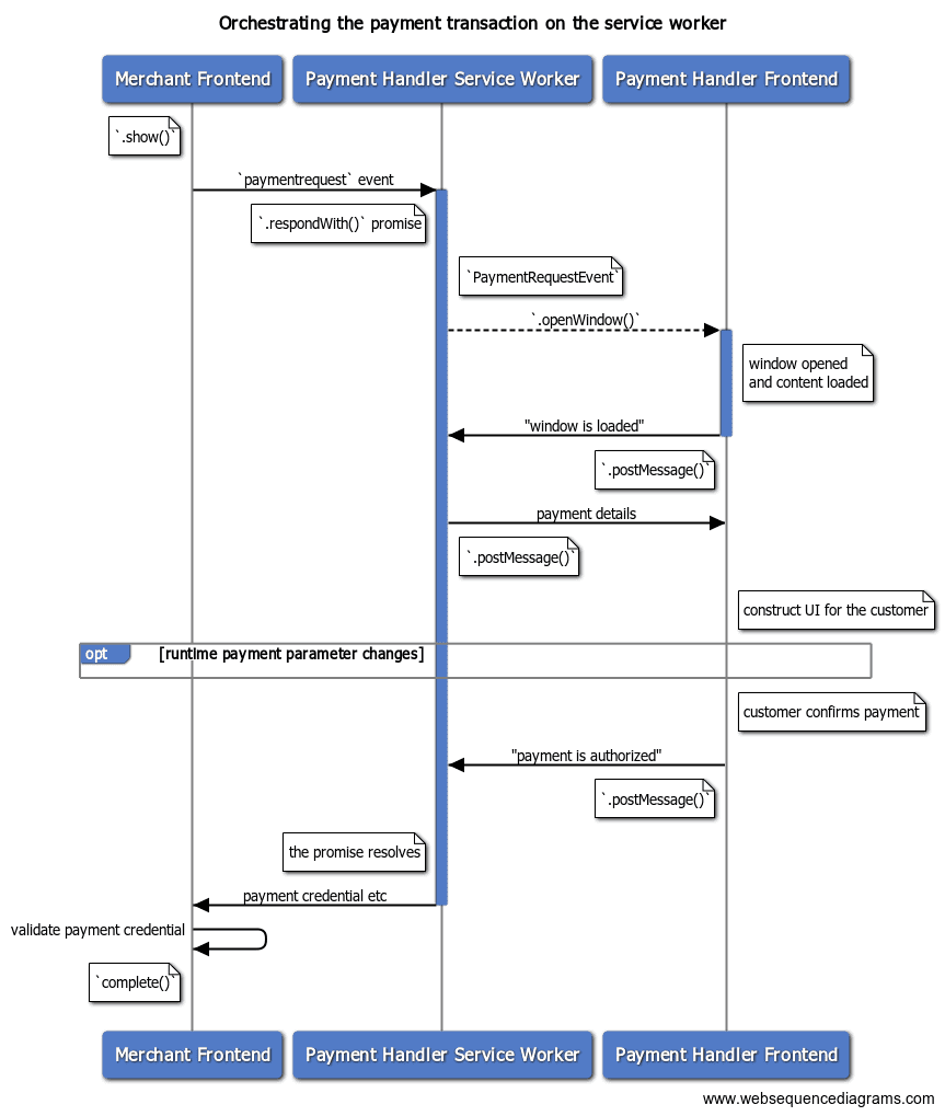
אחרי שנרשמים באפליקציית התשלומים, אפשר לאשר בקשות תשלום ממוכרים. במאמר הזה מוסבר איך לתזמן עסקת תשלום מ-service worker במהלך זמן הריצה (כלומר, כשחלון מוצג והמשתמש מקיים איתו אינטראקציה).
'שינויים בפרמטרים של התשלום בזמן הריצה' מתייחסים לסדרה של אירועים שמאפשרים למוֹכר ולרכיב לטיפול בתשלומים להחליף הודעות בזמן שהמשתמש מקיים אינטראקציה עם הרכיב לטיפול בתשלומים. מידע נוסף על טיפול בפרטי תשלום אופציונליים באמצעות Service Worker
קבלת אירוע של בקשת תשלום מהסוחר
כשלקוח בוחר לשלם באמצעות אפליקציית התשלום שלכם שמבוססת על אינטרנט והמוֹכר מפעיל את PaymentRequest.show(), Service Worker יקבל אירוע paymentrequest. מוסיפים event listener ל-service worker כדי לתעד את האירוע ולהתכונן לפעולה הבאה.
[payment handler] service-worker.js:
…
let payment_request_event;
let resolver;
let client;
// `self` is the global object in service worker
self.addEventListener('paymentrequest', async e => {
if (payment_request_event) {
// If there's an ongoing payment transaction, reject it.
resolver.reject();
}
// Preserve the event for future use
payment_request_event = e;
…
העותק המשומר PaymentRequestEvent מכיל מידע חשוב על העסקה הזו:
| שם הנכס | תיאור |
|---|---|
topOrigin |
מחרוזת שמציינת את המקור של דף האינטרנט ברמה העליונה (בדרך כלל המוכר שמקבל את התשלום). הפרמטר הזה משמש לזיהוי המקור של המוֹכר. |
paymentRequestOrigin |
מחרוזת שמציינת את המקור של הפונקציה שהופעלה. יכול להיות שהערך יהיה זהה לערך של topOrigin אם המוכר מפעיל את Payment Request API ישירות, אבל יכול להיות שהערך יהיה שונה אם ה-API מופעל מתוך iframe על ידי צד שלישי, כמו שער תשלומים.
|
paymentRequestId |
מאפיין id של PaymentDetailsInit שסופק ל-Payment Request API. אם המוכר לא מציין מזהה, הדפדפן יספק מזהה שנוצר אוטומטית.
|
methodData |
הנתונים הספציפיים לאמצעי התשלום שסופקו על ידי המוכר כחלק מPaymentMethodData.
השתמשו בפרטים האלה כדי לקבוע את פרטי עסקת התשלום.
|
total |
הסכום הכולל שהמוכר סיפק כחלק מPaymentDetailsInit.
המאפיין הזה מאפשר ליצור ממשק משתמש שבו הלקוח יכול לראות את הסכום הכולל לתשלום.
|
instrumentKey |
המפתח לציון מקום שנבחר על ידי המשתמש. הסכום הזה משקף את instrumentKey שסיפקתם מראש. מחרוזת ריקה מציינת שהמשתמש לא ציין כלי נגינה.
|
פתיחת חלון של אמצעי התשלום כדי להציג את החלק הקדמי של אפליקציית התשלום מבוססת האינטרנט
כשמתקבל אירוע paymentrequest, אפליקציית התשלום יכולה לפתוח חלון של handler תשלומים על ידי קריאה ל-PaymentRequestEvent.openWindow(). בחלון של אמצעי התשלום יוצג ללקוחות הממשק של אפליקציית התשלום, שבו הם יוכלו לאמת את עצמם, לבחור כתובת למשלוח ואפשרויות משלוח ולאשר את התשלום. במאמר טיפול בתשלומים בחלק הקדמי של מערכת התשלומים (בקרוב) נסביר איך לכתוב את קוד החלק הקדמי.
מעבירים הבטחה שמורה אל PaymentRequestEvent.respondWith() כדי שתוכלו לפתור אותה עם תוצאת תשלום בעתיד.
[payment handler] service-worker.js:
…
self.addEventListener('paymentrequest', async e => {
…
// Retain a promise for future resolution
// Polyfill for PromiseResolver is provided below.
resolver = new PromiseResolver();
// Pass a promise that resolves when payment is done.
e.respondWith(resolver.promise);
// Open the checkout page.
try {
// Open the window and preserve the client
client = await e.openWindow(checkoutURL);
if (!client) {
// Reject if the window fails to open
throw 'Failed to open window';
}
} catch (err) {
// Reject the promise on failure
resolver.reject(err);
};
});
…
אפשר להשתמש ב-PromiseResolverpolyfill נוח כדי לפתור הבטחה בתזמון שרירותי.
class PromiseResolver {
constructor() {
this.promise_ = new Promise((resolve, reject) => {
this.resolve_ = resolve;
this.reject_ = reject;
})
}
get promise() { return this.promise_ }
get resolve() { return this.resolve_ }
get reject() { return this.reject_ }
}
החלפת מידע עם חזית האתר
Service worker של אפליקציית התשלום יכול להעביר הודעות עם החלק הקדמי של אפליקציית התשלום דרך ServiceWorkerController.postMessage(). כדי לקבל הודעות מהחלק הקדמי של האתר, צריך להאזין לאירועים של message.
[payment handler] service-worker.js:
// Define a convenient `postMessage()` method
const postMessage = (type, contents = {}) => {
if (client) client.postMessage({ type, ...contents });
}
קבלת אות מוכנות מהחלק הקדמי של האתר
אחרי שחלון פרטי התשלום נפתח, קובץ השירות (service worker) צריך להמתין לאות של מצב מוכן מהחלק הקדמי של אפליקציית התשלום. כש-Service Worker מוכן, הוא יכול להעביר מידע חשוב לחלק הקדמי של האתר.
[payment handler] frontend:
navigator.serviceWorker.controller.postMessage({
type: 'WINDOW_IS_READY'
});
[payment handler] service-worker.js:
…
// Received a message from the frontend
self.addEventListener('message', async e => {
let details;
try {
switch (e.data.type) {
// `WINDOW_IS_READY` is a frontend's ready state signal
case 'WINDOW_IS_READY':
const { total } = payment_request_event;
…
העברת פרטי העסקה לחלק הקצה
עכשיו שולחים בחזרה את פרטי התשלום. במקרה הזה, אתם שולחים רק את הסכום הכולל של בקשת התשלום, אבל אתם יכולים להעביר פרטים נוספים אם תרצו.
[payment handler] service-worker.js:
…
// Pass the payment details to the frontend
postMessage('PAYMENT_IS_READY', { total });
break;
…
[payment handler] frontend:
let total;
navigator.serviceWorker.addEventListener('message', async e => {
switch (e.data.type) {
case 'PAYMENT_IS_READY':
({ total } = e.data);
// Update the UI
renderHTML(total);
break;
…
החזרת פרטי התשלום של הלקוח
כשהלקוח מאשר את התשלום, קצה הלקוח יכול לשלוח הודעת post ל-service worker כדי להמשיך. אפשר לפתור את ההבטחה שמועברת אל
PaymentRequestEvent.respondWith() כדי לשלוח את התוצאה בחזרה למוֹכר.
מעבירים אובייקט PaymentHandlerResponse.
| שם הנכס | תיאור |
|---|---|
methodName |
מזהה אמצעי התשלום ששימש לביצוע התשלום. |
details |
נתונים ספציפיים לאמצעי התשלום שמספקים למוכר את המידע הנדרש לעיבוד התשלום. |
[payment handler] frontend:
const paymentMethod = …
postMessage('PAYMENT_AUTHORIZED', {
paymentMethod, // Payment method identifier
});
[payment handler] service-worker.js:
…
// Received a message from the frontend
self.addEventListener('message', async e => {
let details;
try {
switch (e.data.type) {
…
case 'PAYMENT_AUTHORIZED':
// Resolve the payment request event promise
// with a payment response object
const response = {
methodName: e.data.paymentMethod,
details: { id: 'put payment credential here' },
}
resolver.resolve(response);
// Don't forget to initialize.
payment_request_event = null;
break;
…
ביטול עסקת התשלום
כדי לאפשר ללקוח לבטל את העסקה, אפשר לשלוח מהחלק הקדמי הודעת POST ל-service worker כדי לבצע את הפעולה. לאחר מכן, ה-service worker יכול לפתור את ההבטחה שהועברה אל PaymentRequestEvent.respondWith() באמצעות null כדי לציין למוֹכר שהעסקה בוטלה.
[payment handler] frontend:
postMessage('CANCEL_PAYMENT');
[payment handler] service-worker.js:
…
// Received a message from the frontend
self.addEventListener('message', async e => {
let details;
try {
switch (e.data.type) {
…
case 'CANCEL_PAYMENT':
// Resolve the payment request event promise
// with null
resolver.resolve(null);
// Don't forget to initialize.
payment_request_event = null;
break;
…
קוד לדוגמה
כל דוגמאות הקוד שראיתם במסמך הזה הן קטעים מתוך: Web-based Payment Handler Demo
השלבים הבאים
במאמר הזה למדנו איך לתזמן תשלום מ-service worker. השלב הבא הוא ללמוד איך להוסיף עוד תכונות מתקדמות ל-service worker.