सर्विस वर्कर के साथ पेमेंट से जुड़े लेन-देन को पूरा करना

वेब पर काम करने वाले पेमेंट ऐप्लिकेशन को वेब पेमेंट के हिसाब से कैसे बदला जाए और ग्राहकों को बेहतर उपयोगकर्ता अनुभव कैसे दिया जाए.

पेमेंट ऐप्लिकेशन रजिस्टर हो जाने के बाद, आपको कारोबारियों या कंपनियों से पेमेंट के अनुरोध मिलने शुरू हो जाएंगे. इस पोस्ट में बताया गया है कि रनटाइम के दौरान, सर्विस वर्कर से पेमेंट के लेन-देन को कैसे मैनेज किया जाता है. रनटाइम का मतलब है कि जब कोई विंडो दिख रही हो और उपयोगकर्ता उससे इंटरैक्ट कर रहा हो.

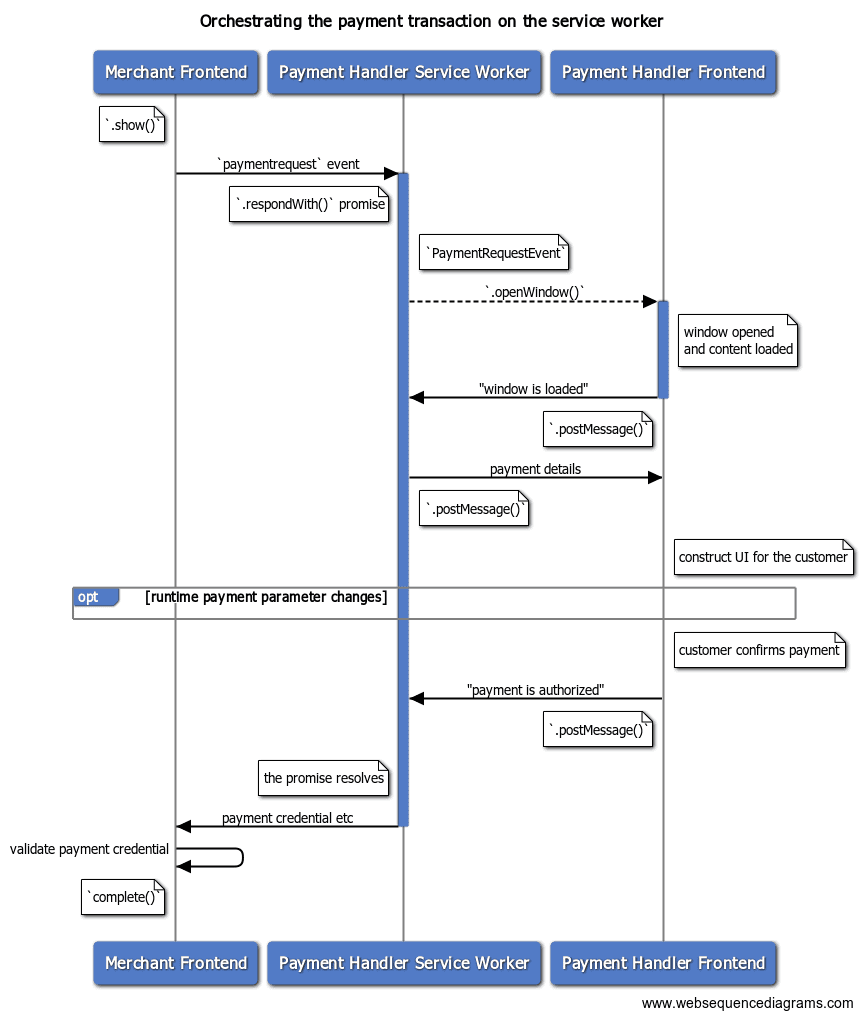
सर्विस वर्कर की मदद से पेमेंट के लेन-देन को व्यवस्थित करना
Service worker की मदद से पेमेंट के लेन-देन मैनेज करना

"पेमेंट के पैरामीटर में रीयलटाइम में बदलाव" से मतलब ऐसे इवेंट के सेट से है जो कारोबारी या कंपनी और पेमेंट हैंडलर को मैसेज एक्सचेंज करने की अनुमति देता है. ऐसा तब होता है, जब उपयोगकर्ता पेमेंट हैंडलर के साथ इंटरैक्ट कर रहा हो. सर्विस वर्कर की मदद से, पेमेंट की वैकल्पिक जानकारी मैनेज करने के बारे में ज़्यादा जानें.

कारोबारी या कंपनी से पेमेंट के अनुरोध का इवेंट पाना

जब कोई खरीदार, वेब पर काम करने वाले आपके पेमेंट ऐप्लिकेशन से पेमेंट करने का विकल्प चुनता है और कारोबारी या कंपनी इनवोक PaymentRequest.show() करती है, तो आपके सर्विस वर्कर को paymentrequest इवेंट मिलेगा. इवेंट को कैप्चर करने और अगली कार्रवाई के लिए तैयार रहने के लिए, सर्विस वर्कर में एक इवेंट लिसनर जोड़ें.

[payment handler] service-worker.js:


let payment_request_event;
let resolver;
let client;

// `self` is the global object in service worker
self.addEventListener('paymentrequest', async e => {
  if (payment_request_event) {
    // If there's an ongoing payment transaction, reject it.
    resolver.reject();
  }
  // Preserve the event for future use
  payment_request_event = e;

सुरक्षित रखे गए PaymentRequestEvent में इस लेन-देन के बारे में अहम जानकारी होती है:

प्रॉपर्टी का नाम ब्यौरा
topOrigin यह एक स्ट्रिंग होती है. इससे टॉप-लेवल के वेब पेज (आम तौर पर, पेमेंट पाने वाला कारोबारी या कंपनी) की जानकारी मिलती है. इस कुकी का इस्तेमाल, कारोबारी या कंपनी के मूल देश की पहचान करने के लिए किया जाता है.
paymentRequestOrigin यह स्ट्रिंग, इनवॉकर के ऑरिजिन के बारे में बताती है. जब कारोबारी या कंपनी सीधे तौर पर Payment Request API का इस्तेमाल करती है, तब यह topOrigin के जैसा हो सकता है. हालांकि, अगर एपीआई को किसी तीसरे पक्ष (जैसे, पेमेंट गेटवे) के iframe से चालू किया जाता है, तो यह अलग हो सकता है.
paymentRequestId Payment Request API को दी गई PaymentDetailsInit की id प्रॉपर्टी. अगर कारोबारी या कंपनी इस आईडी को शामिल नहीं करती है, तो ब्राउज़र अपने-आप जनरेट होने वाला आईडी उपलब्ध कराएगा.
methodData कारोबारी या कंपनी ने पेमेंट के तरीके के हिसाब से यह डेटा, PaymentMethodData एट्रिब्यूट की वैल्यू के तौर पर दिया है. इसका इस्तेमाल, पेमेंट के लेन-देन की जानकारी का पता लगाने के लिए करें.
total PaymentDetailsInit के तहत कारोबारी या कंपनी की ओर से दी गई कुल रकम. इसका इस्तेमाल करके, यूज़र इंटरफ़ेस (यूआई) बनाया जा सकता है. इससे खरीदार को पता चलेगा कि उसे कुल कितना पेमेंट करना है.
instrumentKey उपयोगकर्ता ने जो इंस्ट्रुमेंट की चुनी है. इससे, आपने अडवांस में जो instrumentKey दिया है वह दिखता है. खाली स्ट्रिंग से पता चलता है कि उपयोगकर्ता ने कोई इंस्ट्रुमेंट नहीं चुना है.

वेब पर आधारित पेमेंट ऐप्लिकेशन का फ़्रंटएंड दिखाने के लिए, पेमेंट हैंडलर विंडो खोलें

जब paymentrequest इवेंट मिलता है, तो पेमेंट ऐप्लिकेशन PaymentRequestEvent.openWindow() को कॉल करके, पेमेंट हैंडलर विंडो खोल सकता है. पेमेंट हैंडलर विंडो में, खरीदारों को आपके पेमेंट ऐप्लिकेशन का इंटरफ़ेस दिखेगा. यहां वे पुष्टि कर सकते हैं, शिपिंग का पता और विकल्प चुन सकते हैं, और पेमेंट को मंज़ूरी दे सकते हैं. हम पेमेंट के फ़्रंटएंड पर पेमेंट मैनेज करना (जल्द ही उपलब्ध होगा) लेख में, फ़्रंटएंड कोड लिखने के तरीके के बारे में बताएंगे.

वेब पर काम करने वाले पेमेंट ऐप्लिकेशन की मदद से चेकआउट करने का फ़्लो.

PaymentRequestEvent.respondWith() को सेव किया गया प्रॉमिस पास करें, ताकि आने वाले समय में पेमेंट के नतीजे के साथ इसे हल किया जा सके.

[payment handler] service-worker.js:


self.addEventListener('paymentrequest', async e => {

  // Retain a promise for future resolution
  // Polyfill for PromiseResolver is provided below.
  resolver = new PromiseResolver();

  // Pass a promise that resolves when payment is done.
  e.respondWith(resolver.promise);
  // Open the checkout page.
  try {
    // Open the window and preserve the client
    client = await e.openWindow(checkoutURL);
    if (!client) {
      // Reject if the window fails to open
      throw 'Failed to open window';
    }
  } catch (err) {
    // Reject the promise on failure
    resolver.reject(err);
  };
});

किसी भी समय प्रॉमिस को पूरा करने के लिए, PromiseResolver पॉलीफ़िल का इस्तेमाल किया जा सकता है.

class PromiseResolver {
  constructor() {
    this.promise_ = new Promise((resolve, reject) => {
      this.resolve_ = resolve;
      this.reject_ = reject;
    })
  }
  get promise() { return this.promise_ }
  get resolve() { return this.resolve_ }
  get reject() { return this.reject_ }
}

फ़्रंटएंड के साथ जानकारी शेयर करना

पेमेंट ऐप्लिकेशन का सर्विस वर्कर, पेमेंट ऐप्लिकेशन के फ़्रंटएंड के साथ ServiceWorkerController.postMessage() के ज़रिए मैसेज भेज और पा सकता है. फ़्रंटएंड से मैसेज पाने के लिए, message इवेंट सुनें.

[payment handler] service-worker.js:

// Define a convenient `postMessage()` method
const postMessage = (type, contents = {}) => {
  if (client) client.postMessage({ type, ...contents });
}

फ़्रंटएंड से रेडी सिग्नल पाना

पेमेंट हैंडलर विंडो खुलने के बाद, सर्विस वर्कर को पेमेंट ऐप्लिकेशन के फ़्रंटएंड से रेडी-स्टेट सिग्नल का इंतज़ार करना चाहिए. जब सर्विस वर्कर तैयार हो जाता है, तब वह फ़्रंटएंड को ज़रूरी जानकारी भेज सकता है.

[payment handler] frontend:

navigator.serviceWorker.controller.postMessage({
  type: 'WINDOW_IS_READY'
});

[payment handler] service-worker.js:


// Received a message from the frontend
self.addEventListener('message', async e => {
  let details;
  try {
    switch (e.data.type) {
      // `WINDOW_IS_READY` is a frontend's ready state signal
      case 'WINDOW_IS_READY':
        const { total } = payment_request_event;

लेन-देन की जानकारी को फ़्रंटएंड पर पास करना

अब पेमेंट के तरीके की जानकारी वापस भेजें. इस मामले में, सिर्फ़ पेमेंट के अनुरोध की कुल रकम भेजी जा रही है. हालांकि, चाहें, तो ज़्यादा जानकारी भी भेजी जा सकती है.

[payment handler] service-worker.js:


        // Pass the payment details to the frontend
        postMessage('PAYMENT_IS_READY', { total });
        break;

[payment handler] frontend:

let total;

navigator.serviceWorker.addEventListener('message', async e => {
  switch (e.data.type) {
      case 'PAYMENT_IS_READY':
        ({ total } = e.data);
        // Update the UI
        renderHTML(total);
        break;

खरीदार के पेमेंट के क्रेडेंशियल वापस करना

जब खरीदार पेमेंट को मंज़ूरी देता है, तब फ़्रंटएंड, सर्विस वर्कर को पोस्ट मैसेज भेज सकता है, ताकि पेमेंट की प्रोसेस आगे बढ़ाई जा सके. कारोबारी या कंपनी को नतीजे वापस भेजने के लिए, PaymentRequestEvent.respondWith() को पास किए गए प्रॉमिस को रिज़ॉल्व किया जा सकता है. PaymentHandlerResponse ऑब्जेक्ट पास करें.

प्रॉपर्टी का नाम ब्यौरा
methodName पेमेंट करने के लिए इस्तेमाल किए गए पेमेंट के तरीके का आइडेंटिफ़ायर.
details पेमेंट के तरीके से जुड़ा ऐसा डेटा जिससे कारोबारी या कंपनी को पेमेंट प्रोसेस करने के लिए ज़रूरी जानकारी मिलती है.

[payment handler] frontend:

  const paymentMethod = 

  postMessage('PAYMENT_AUTHORIZED', {
    paymentMethod,              // Payment method identifier
  });

[payment handler] service-worker.js:


// Received a message from the frontend
self.addEventListener('message', async e => {
  let details;
  try {
    switch (e.data.type) {
      
      case 'PAYMENT_AUTHORIZED':
        // Resolve the payment request event promise
        // with a payment response object
        const response = {
          methodName: e.data.paymentMethod,
          details: { id: 'put payment credential here' },
        }
        resolver.resolve(response);
        // Don't forget to initialize.
        payment_request_event = null;
        break;
      

पेमेंट का लेन-देन रद्द करना

लेन-देन रद्द करने के लिए, फ़्रंटएंड, सेवा देने वाले वर्कर को एक पोस्ट मैसेज भेज सकता है. इसके बाद, सेवा देने वाला वर्कर, कारोबारी या कंपनी को यह बताने के लिए कि लेन-देन रद्द कर दिया गया है, PaymentRequestEvent.respondWith() को पास किए गए प्रॉमिस को null के साथ हल कर सकता है.

[payment handler] frontend:

  postMessage('CANCEL_PAYMENT');

[payment handler] service-worker.js:


// Received a message from the frontend
self.addEventListener('message', async e => {
  let details;
  try {
    switch (e.data.type) {
      
      case 'CANCEL_PAYMENT':
        // Resolve the payment request event promise
        // with null
        resolver.resolve(null);
        // Don't forget to initialize.
        payment_request_event = null;
        break;
      

नमूना कोड

इस दस्तावेज़ में दिखाए गए सभी सैंपल कोड, यहां दिए गए लिंक से लिए गए हैं: वेब पर काम करने वाले पेमेंट हैंडलर का डेमो

अगले चरण

इस लेख में, हमने सर्विस वर्कर से पेमेंट ट्रांज़ैक्शन को मैनेज करने का तरीका सीखा. अगला चरण, सर्विस वर्कर में कुछ और ऐडवांस सुविधाएं जोड़ने का तरीका जानना है.