Jak dostosować internetową aplikację do płatności do płatności internetowych i zapewnić klientom lepsze wrażenia.
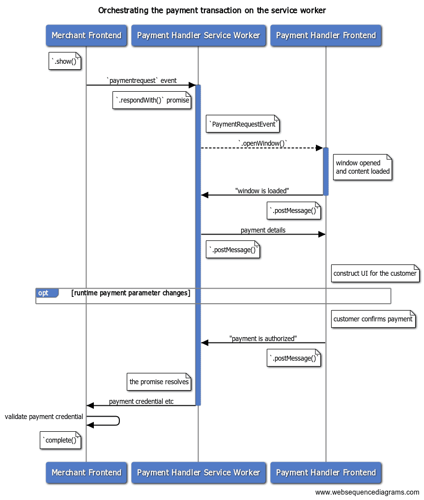
Gdy aplikacja do płatności zostanie zarejestrowana, możesz zacząć akceptować prośby o płatność od sprzedawców. Z tego posta dowiesz się, jak w czasie działania (tzn. gdy wyświetla się okno i użytkownik wchodzi z nim w interakcję) koordynować transakcję płatniczą z poziomu procesu roboczego usługi.
„Zmiany parametrów płatności w czasie działania” to zestaw zdarzeń, które umożliwiają sprzedawcy i procesorowi płatności wymianę wiadomości, gdy użytkownik wchodzi w interakcję z procesorem płatności. Więcej informacji znajdziesz w artykule Obsługa opcjonalnych informacji o płatnościach za pomocą service workera.
Otrzymywanie od sprzedawcy zdarzenia prośby o płatność
Gdy klient zdecyduje się zapłacić za pomocą Twojej aplikacji płatniczej opartej na internecie i sprzedawca wywołaPaymentRequest.show(), Twój proces roboczy usługi otrzyma zdarzenie paymentrequest. Dodaj do service workera detektor zdarzeń, aby przechwycić zdarzenie i przygotować się do następnej czynności.
[payment handler] service-worker.js:
…
let payment_request_event;
let resolver;
let client;
// `self` is the global object in service worker
self.addEventListener('paymentrequest', async e => {
if (payment_request_event) {
// If there's an ongoing payment transaction, reject it.
resolver.reject();
}
// Preserve the event for future use
payment_request_event = e;
…
Zachowany PaymentRequestEvent zawiera ważne informacje o tej transakcji:
| Nazwa usługi | Opis |
|---|---|
topOrigin |
Ciąg znaków określający pochodzenie strony internetowej najwyższego poziomu (zwykle sprzedawcy będącego odbiorcą płatności). Użyj tego parametru, aby określić pochodzenie sprzedawcy. |
paymentRequestOrigin |
Ciąg znaków wskazujący pochodzenie wywołującego. Może to być ten sam adres co topOrigin, gdy sprzedawca wywołuje interfejs Payment Request API bezpośrednio, ale może się różnić, jeśli interfejs API jest wywoływany z poziomu elementu iframe przez osobę trzecią, np. bramę płatności.
|
paymentRequestId |
Właściwość id obiektu PaymentDetailsInit przekazywanego do Payment Request API. Jeśli sprzedawca pominie ten parametr, przeglądarka poda wygenerowany automatycznie identyfikator.
|
methodData |
Dane dotyczące formy płatności podane przez sprzedawcę w ramach parametru PaymentMethodData.
Użyj tego parametru, aby określić szczegóły transakcji płatniczej.
|
total |
Łączna kwota przekazana przez sprzedawcę w ramach PaymentDetailsInit.
Użyj tej wartości, aby utworzyć interfejs, który poinformuje klienta o łącznej kwocie do zapłaty.
|
instrumentKey |
Klucz instrumentu wybrany przez użytkownika. Odpowiada to instrumentKey podanym z wyprzedzeniem. Pusty ciąg znaków oznacza, że użytkownik nie określił żadnych instrumentów.
|
Otwórz okno modułu do obsługi płatności, aby wyświetlić frontend internetowej aplikacji do płatności.
Gdy zostanie odebrane paymentrequest zdarzenie, aplikacja płatnicza może otworzyć okno obsługi płatności, wywołując PaymentRequestEvent.openWindow(). W oknie obsługi płatności wyświetli się interfejs aplikacji do płatności, w którym klient może się uwierzytelnić, wybrać adres dostawy i opcje oraz autoryzować płatność. W artykule Obsługa płatności w interfejsie płatności (wkrótce) wyjaśnimy, jak napisać kod interfejsu.
Przekaż zachowaną obietnicę do PaymentRequestEvent.respondWith(), aby w przyszłości można było ją zrealizować za pomocą wyniku płatności.
[payment handler] service-worker.js:
…
self.addEventListener('paymentrequest', async e => {
…
// Retain a promise for future resolution
// Polyfill for PromiseResolver is provided below.
resolver = new PromiseResolver();
// Pass a promise that resolves when payment is done.
e.respondWith(resolver.promise);
// Open the checkout page.
try {
// Open the window and preserve the client
client = await e.openWindow(checkoutURL);
if (!client) {
// Reject if the window fails to open
throw 'Failed to open window';
}
} catch (err) {
// Reject the promise on failure
resolver.reject(err);
};
});
…
Możesz użyć wygodnego PromiseResolverpolyfillu, aby rozwiązać obietnicę w dowolnym momencie.
class PromiseResolver {
constructor() {
this.promise_ = new Promise((resolve, reject) => {
this.resolve_ = resolve;
this.reject_ = reject;
})
}
get promise() { return this.promise_ }
get resolve() { return this.resolve_ }
get reject() { return this.reject_ }
}
Wymiana informacji z frontendem
Service worker aplikacji płatniczej może wymieniać wiadomości z interfejsem aplikacji płatniczej za pomocą ServiceWorkerController.postMessage(). Aby otrzymywać wiadomości z interfejsu, nasłuchuj zdarzeń message.
[payment handler] service-worker.js:
// Define a convenient `postMessage()` method
const postMessage = (type, contents = {}) => {
if (client) client.postMessage({ type, ...contents });
}
Otrzymywanie sygnału gotowości z interfejsu
Po otwarciu okna modułu do obsługi płatności proces roboczy usługi powinien czekać na sygnał gotowości z interfejsu aplikacji do płatności. Gdy service worker będzie gotowy, może przekazać ważne informacje do frontendu.
[payment handler] frontend:
navigator.serviceWorker.controller.postMessage({
type: 'WINDOW_IS_READY'
});
[payment handler] service-worker.js:
…
// Received a message from the frontend
self.addEventListener('message', async e => {
let details;
try {
switch (e.data.type) {
// `WINDOW_IS_READY` is a frontend's ready state signal
case 'WINDOW_IS_READY':
const { total } = payment_request_event;
…
Przekazywanie szczegółów transakcji do frontendu
Teraz prześlij dane do płatności z powrotem. W tym przypadku wysyłasz tylko łączną kwotę prośby o płatność, ale możesz przekazać więcej szczegółów.
[payment handler] service-worker.js:
…
// Pass the payment details to the frontend
postMessage('PAYMENT_IS_READY', { total });
break;
…
[payment handler] frontend:
let total;
navigator.serviceWorker.addEventListener('message', async e => {
switch (e.data.type) {
case 'PAYMENT_IS_READY':
({ total } = e.data);
// Update the UI
renderHTML(total);
break;
…
zwracać dane do płatności klienta;
Gdy klient autoryzuje płatność, interfejs może wysłać do procesu usługi wiadomość typu post, aby kontynuować. Możesz rozwiązać obietnicę przekazaną do
PaymentRequestEvent.respondWith(), aby wysłać wynik z powrotem do sprzedawcy.
Przekaż obiekt
PaymentHandlerResponse.
| Nazwa usługi | Opis |
|---|---|
methodName |
Identyfikator formy płatności użytej do dokonania płatności. |
details |
Dane dotyczące formy płatności, które dostarczają sprzedawcy niezbędnych informacji do przetworzenia płatności. |
[payment handler] frontend:
const paymentMethod = …
postMessage('PAYMENT_AUTHORIZED', {
paymentMethod, // Payment method identifier
});
[payment handler] service-worker.js:
…
// Received a message from the frontend
self.addEventListener('message', async e => {
let details;
try {
switch (e.data.type) {
…
case 'PAYMENT_AUTHORIZED':
// Resolve the payment request event promise
// with a payment response object
const response = {
methodName: e.data.paymentMethod,
details: { id: 'put payment credential here' },
}
resolver.resolve(response);
// Don't forget to initialize.
payment_request_event = null;
break;
…
Anulowanie transakcji płatniczej
Aby umożliwić klientowi anulowanie transakcji, interfejs może wysłać do procesu roboczego żądanie postMessage. Proces roboczy może następnie rozwiązać obietnicę przekazaną do PaymentRequestEvent.respondWith() za pomocą null, aby poinformować sprzedawcę, że transakcja została anulowana.
[payment handler] frontend:
postMessage('CANCEL_PAYMENT');
[payment handler] service-worker.js:
…
// Received a message from the frontend
self.addEventListener('message', async e => {
let details;
try {
switch (e.data.type) {
…
case 'CANCEL_PAYMENT':
// Resolve the payment request event promise
// with null
resolver.resolve(null);
// Don't forget to initialize.
payment_request_event = null;
break;
…
Przykładowy kod
Wszystkie przykładowe kody w tym dokumencie pochodzą z tych źródeł:Demonstracja obsługi płatności w internecie
Dalsze kroki
Z tego artykułu dowiedzieliśmy się, jak koordynować transakcję płatniczą z poziomu service workera. W następnym kroku dowiesz się, jak dodać do skryptu service worker bardziej zaawansowane funkcje.