วิธีปรับแอปการชำระเงินบนเว็บให้เข้ากับการชำระเงินบนเว็บและมอบประสบการณ์การใช้งานที่ดีขึ้นแก่ลูกค้า
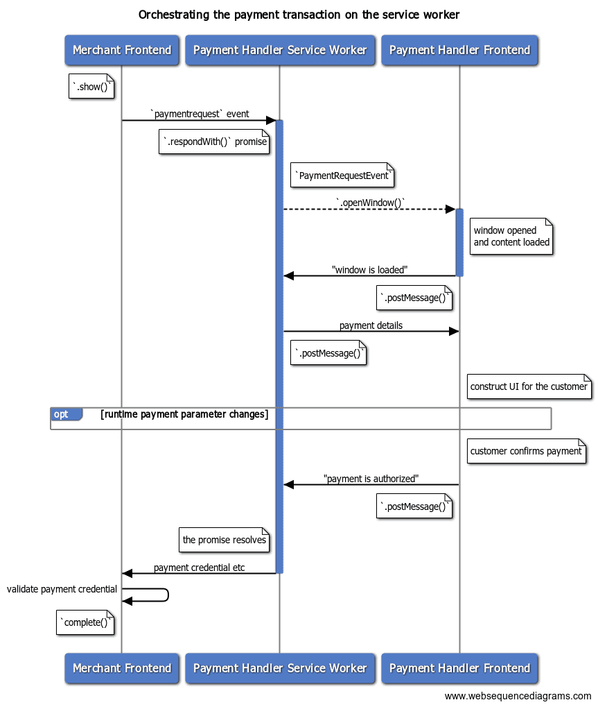
เมื่อลงทะเบียนแอปการชำระเงินแล้ว คุณ ก็พร้อมรับคำขอการชำระเงินจากผู้ขาย โพสต์นี้อธิบายวิธีจัดระเบียบธุรกรรมการชำระเงินจาก Service Worker ในระหว่างรันไทม์ (กล่าวคือ เมื่อหน้าต่างแสดงขึ้นและผู้ใช้โต้ตอบกับหน้าต่างนั้น)
"การเปลี่ยนแปลงพารามิเตอร์การชำระเงินขณะรันไทม์" หมายถึงชุดเหตุการณ์ที่ช่วยให้ผู้ขายและตัวแฮนเดิลการชำระเงินแลกเปลี่ยนข้อความกันได้ในขณะที่ผู้ใช้โต้ตอบกับตัวแฮนเดิลการชำระเงิน ดูข้อมูลเพิ่มเติมได้ที่การจัดการข้อมูลการชำระเงินที่ไม่บังคับ ด้วย Service Worker
รับเหตุการณ์คำขอการชำระเงินจากผู้ขาย
เมื่อลูกค้าเลือกชำระเงินด้วยแอปการชำระเงินบนเว็บและผู้ขาย
เรียกใช้
PaymentRequest.show()
Service Worker จะได้รับเหตุการณ์ paymentrequest เพิ่มเครื่องฟังกิจกรรม
ลงใน Service Worker เพื่อบันทึกกิจกรรมและเตรียมพร้อมสำหรับการดำเนินการถัดไป
service-worker.js ของ [ตัวแฮนเดิลการชำระเงิน]
…
let payment_request_event;
let resolver;
let client;
// `self` is the global object in service worker
self.addEventListener('paymentrequest', async e => {
if (payment_request_event) {
// If there's an ongoing payment transaction, reject it.
resolver.reject();
}
// Preserve the event for future use
payment_request_event = e;
…
PaymentRequestEventที่เก็บรักษาไว้มีข้อมูลสำคัญเกี่ยวกับธุรกรรมนี้
| ชื่อพร็อพเพอร์ตี้ | คำอธิบาย |
|---|---|
topOrigin |
สตริงที่ระบุแหล่งที่มาของหน้าเว็บระดับบนสุด (โดยปกติคือผู้ขายที่เป็นผู้รับเงิน) ใช้เพื่อระบุแหล่งที่มาของผู้ขาย |
paymentRequestOrigin |
สตริงที่ระบุต้นทางของผู้เรียก ซึ่งอาจเหมือนกับ topOrigin เมื่อผู้ขายเรียกใช้ Payment Request API โดยตรง แต่ก็อาจแตกต่างกันหาก API ถูกเรียกใช้จากภายใน iframe โดยบุคคลที่สาม เช่น เกตเวย์การชำระเงิน
|
paymentRequestId |
พร็อพเพอร์ตี้ id ของ PaymentDetailsInit ที่ระบุไว้ใน Payment Request API หากผู้ขายละเว้นไว้ เบราว์เซอร์จะระบุรหัสที่สร้างขึ้นโดยอัตโนมัติ
|
methodData |
ข้อมูลเฉพาะวิธีการชำระเงินที่ผู้ขายระบุเป็นส่วนหนึ่งของ PaymentMethodData
ใช้เพื่อกำหนดรายละเอียดธุรกรรมการชำระเงิน
|
total |
จำนวนเงินทั้งหมดที่ผู้ขายระบุเป็นส่วนหนึ่งของ PaymentDetailsInit
ใช้ข้อมูลนี้เพื่อสร้าง UI ที่จะแจ้งให้ลูกค้าทราบถึงจำนวนเงินทั้งหมดที่ต้องชำระ
|
instrumentKey |
คีย์เครื่องดนตรีที่ผู้ใช้เลือก ซึ่งแสดงถึงinstrumentKeyที่คุณระบุไว้ล่วงหน้า สตริงว่างระบุว่าผู้ใช้ไม่ได้ระบุเครื่องดนตรีใดๆ
|
เปิดหน้าต่างเครื่องจัดการการชำระเงินเพื่อแสดงส่วนหน้าของแอปการชำระเงินบนเว็บ
เมื่อได้รับpaymentrequestเหตุการณ์ แอปการชำระเงินจะเปิดหน้าต่างตัวแฮนเดิลการชำระเงินได้โดยการเรียกใช้ PaymentRequestEvent.openWindow() หน้าต่างตัวแฮนเดิลการชำระเงินจะแสดงอินเทอร์เฟซของแอปการชำระเงินให้ลูกค้าเห็น ซึ่งลูกค้าจะสามารถ
ตรวจสอบสิทธิ์ เลือกที่อยู่และตัวเลือกการจัดส่ง รวมถึงให้สิทธิ์การชำระเงินได้
เราจะอธิบายวิธีเขียนโค้ดส่วนหน้าในการจัดการการชำระเงินในส่วนหน้าของการชำระเงิน (เร็วๆ นี้)
ส่งต่อ Promise ที่เก็บไว้ไปยัง PaymentRequestEvent.respondWith() เพื่อให้คุณ
แก้ไขด้วยผลการชำระเงินในอนาคตได้
service-worker.js ของ [ตัวแฮนเดิลการชำระเงิน]
…
self.addEventListener('paymentrequest', async e => {
…
// Retain a promise for future resolution
// Polyfill for PromiseResolver is provided below.
resolver = new PromiseResolver();
// Pass a promise that resolves when payment is done.
e.respondWith(resolver.promise);
// Open the checkout page.
try {
// Open the window and preserve the client
client = await e.openWindow(checkoutURL);
if (!client) {
// Reject if the window fails to open
throw 'Failed to open window';
}
} catch (err) {
// Reject the promise on failure
resolver.reject(err);
};
});
…
คุณสามารถใช้ PromiseResolver Polyfill ที่สะดวกเพื่อแก้ไข Promise ใน
เวลาที่กำหนดได้
class PromiseResolver {
constructor() {
this.promise_ = new Promise((resolve, reject) => {
this.resolve_ = resolve;
this.reject_ = reject;
})
}
get promise() { return this.promise_ }
get resolve() { return this.resolve_ }
get reject() { return this.reject_ }
}
แลกเปลี่ยนข้อมูลกับส่วนหน้า
Service Worker ของแอปการชำระเงินสามารถแลกเปลี่ยนข้อความกับส่วนหน้าของแอปการชำระเงินผ่าน ServiceWorkerController.postMessage() ได้ หากต้องการรับข้อความ
จากส่วนหน้า ให้ฟังmessageเหตุการณ์
service-worker.js ของ [ตัวแฮนเดิลการชำระเงิน]
// Define a convenient `postMessage()` method
const postMessage = (type, contents = {}) => {
if (client) client.postMessage({ type, ...contents });
}
รับสัญญาณพร้อมจากส่วนหน้า
เมื่อเปิดหน้าต่างเครื่องจัดการการชำระเงินแล้ว Service Worker ควรรอสัญญาณ สถานะพร้อมจากส่วนหน้าของแอปการชำระเงิน Service Worker สามารถส่งข้อมูลสำคัญไปยังส่วนหน้าได้เมื่อพร้อม
ส่วนหน้าของ [ตัวแฮนเดิลการชำระเงิน]
navigator.serviceWorker.controller.postMessage({
type: 'WINDOW_IS_READY'
});
service-worker.js ของ [ตัวแฮนเดิลการชำระเงิน]
…
// Received a message from the frontend
self.addEventListener('message', async e => {
let details;
try {
switch (e.data.type) {
// `WINDOW_IS_READY` is a frontend's ready state signal
case 'WINDOW_IS_READY':
const { total } = payment_request_event;
…
ส่งรายละเอียดธุรกรรมไปยังส่วนหน้า
ตอนนี้ให้ส่งรายละเอียดการชำระเงินกลับมา ในกรณีนี้ คุณจะส่งเฉพาะยอดรวมของคำขอการชำระเงิน แต่คุณจะส่งรายละเอียดเพิ่มเติมก็ได้หากต้องการ
service-worker.js ของ [ตัวแฮนเดิลการชำระเงิน]
…
// Pass the payment details to the frontend
postMessage('PAYMENT_IS_READY', { total });
break;
…
ส่วนหน้าของ [ตัวแฮนเดิลการชำระเงิน]
let total;
navigator.serviceWorker.addEventListener('message', async e => {
switch (e.data.type) {
case 'PAYMENT_IS_READY':
({ total } = e.data);
// Update the UI
renderHTML(total);
break;
…
ส่งคืนข้อมูลเข้าสู่ระบบการชำระเงินของลูกค้า
เมื่อลูกค้าให้สิทธิ์การชำระเงินแล้ว ส่วนหน้าจะส่งข้อความ POST
ไปยัง Service Worker เพื่อดำเนินการต่อได้ คุณสามารถแก้ไข Promise ที่ส่งไปยัง
PaymentRequestEvent.respondWith() เพื่อส่งผลลัพธ์กลับไปยังผู้ขายได้
ส่งออบเจ็กต์
PaymentHandlerResponse
| ชื่อพร็อพเพอร์ตี้ | คำอธิบาย |
|---|---|
methodName |
ตัวระบุวิธีการชำระเงินที่ใช้ในการชำระเงิน |
details |
ข้อมูลเฉพาะของวิธีการชำระเงินซึ่งให้ข้อมูลที่จำเป็นแก่ผู้ขายในการประมวลผลการชำระเงิน |
ส่วนหน้าของ [ตัวแฮนเดิลการชำระเงิน]
const paymentMethod = …
postMessage('PAYMENT_AUTHORIZED', {
paymentMethod, // Payment method identifier
});
service-worker.js ของ [ตัวแฮนเดิลการชำระเงิน]
…
// Received a message from the frontend
self.addEventListener('message', async e => {
let details;
try {
switch (e.data.type) {
…
case 'PAYMENT_AUTHORIZED':
// Resolve the payment request event promise
// with a payment response object
const response = {
methodName: e.data.paymentMethod,
details: { id: 'put payment credential here' },
}
resolver.resolve(response);
// Don't forget to initialize.
payment_request_event = null;
break;
…
ยกเลิกธุรกรรมการชำระเงิน
หากต้องการอนุญาตให้ลูกค้ายกเลิกธุรกรรมได้ ส่วนหน้าสามารถส่งข้อความ POST
ไปยัง Service Worker เพื่อดำเนินการดังกล่าวได้ จากนั้น Service Worker จะสามารถแก้ไข
Promise ที่ส่งไปยัง PaymentRequestEvent.respondWith() ด้วย null เพื่อระบุให้
ผู้ขายทราบว่าธุรกรรมถูกยกเลิกแล้ว
ส่วนหน้าของ [ตัวแฮนเดิลการชำระเงิน]
postMessage('CANCEL_PAYMENT');
service-worker.js ของ [ตัวแฮนเดิลการชำระเงิน]
…
// Received a message from the frontend
self.addEventListener('message', async e => {
let details;
try {
switch (e.data.type) {
…
case 'CANCEL_PAYMENT':
// Resolve the payment request event promise
// with null
resolver.resolve(null);
// Don't forget to initialize.
payment_request_event = null;
break;
…
โค้ดตัวอย่าง
โค้ดตัวอย่างทั้งหมดที่คุณเห็นในเอกสารนี้เป็นข้อความที่คัดลอกมาจาก ตัวอย่างโปรแกรมจัดการการชำระเงินบนเว็บ
ขั้นตอนถัดไป
ในบทความนี้ เราได้เรียนรู้วิธีจัดการธุรกรรมการชำระเงินจาก Service Worker ขั้นตอนถัดไปคือการดูวิธีเพิ่มฟีเจอร์ขั้นสูงบางอย่าง ลงใน Service Worker