使用 Service Worker 编排付款事务

如何使基于网络的支付应用适应 Web Payments,并为客户提供更好的用户体验。

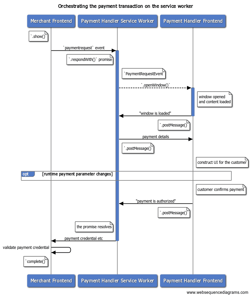
支付应用注册完毕后,您就可以接受商家的付款请求了。本文介绍了如何在运行时(即当窗口显示且用户正在与之互动时)从服务工作线程编排付款交易。

使用 Service Worker 编排支付交易
使用服务工作线程编排付款交易

“运行时付款参数更改”是指一组事件,可让商家和付款处理程序在用户与付款处理程序互动时交换消息。如需了解详情,请参阅使用服务工作线程处理可选付款信息

从商家接收付款请求事件

当客户选择使用基于网络的支付应用付款,并且商家调用 PaymentRequest.show() 时,您的服务工作线程将收到 paymentrequest 事件。向服务工作线程添加事件监听器,以捕获事件并为下一步操作做好准备。

[付款处理程序] service-worker.js:


let payment_request_event;
let resolver;
let client;

// `self` is the global object in service worker
self.addEventListener('paymentrequest', async e => {
  if (payment_request_event) {
    // If there's an ongoing payment transaction, reject it.
    resolver.reject();
  }
  // Preserve the event for future use
  payment_request_event = e;

保留的 PaymentRequestEvent 包含有关此交易的重要信息:

属性名称 说明
topOrigin 一个字符串,用于指明顶级网页(通常是收款方商家)的来源。使用此属性可标识商家来源。
paymentRequestOrigin 一个字符串,用于指明调用方的来源。如果商家直接调用 Payment Request API,此值可能与 topOrigin 相同,但如果 API 是由第三方(例如支付网关)从 iframe 内调用的,此值可能会有所不同。
paymentRequestId 提供给 Payment Request API 的 PaymentDetailsInitid 属性。如果商家省略此参数,浏览器将提供自动生成的 ID。
methodData 商家作为 PaymentMethodData 的一部分提供的付款方式专属数据。 使用此参数可确定付款交易详情。
total 商家作为 PaymentDetailsInit 的一部分提供的总金额。 使用此属性可构建界面,让客户知道需要支付的总金额。
instrumentKey 用户选择的乐器调。这反映了您预先提供的 instrumentKey。空字符串表示用户未指定任何乐器。

打开支付处理程序窗口以显示基于 Web 的支付应用前端

当收到 paymentrequest 事件时,付款应用可以通过调用 PaymentRequestEvent.openWindow() 打开付款处理程序窗口。付款处理程序窗口将向客户显示您的支付应用的界面,客户可以在其中进行身份验证、选择送货地址和选项,以及授权付款。我们将在处理付款前端的付款(即将推出)中介绍如何编写前端代码。

使用基于 Web 的支付应用的结账流程。

将保留的 promise 传递给 PaymentRequestEvent.respondWith(),以便您日后使用付款结果来解析该 promise。

[付款处理程序] service-worker.js:


self.addEventListener('paymentrequest', async e => {

  // Retain a promise for future resolution
  // Polyfill for PromiseResolver is provided below.
  resolver = new PromiseResolver();

  // Pass a promise that resolves when payment is done.
  e.respondWith(resolver.promise);
  // Open the checkout page.
  try {
    // Open the window and preserve the client
    client = await e.openWindow(checkoutURL);
    if (!client) {
      // Reject if the window fails to open
      throw 'Failed to open window';
    }
  } catch (err) {
    // Reject the promise on failure
    resolver.reject(err);
  };
});

您可以使用便捷的 PromiseResolver polyfill 在任意时间解析 promise。

class PromiseResolver {
  constructor() {
    this.promise_ = new Promise((resolve, reject) => {
      this.resolve_ = resolve;
      this.reject_ = reject;
    })
  }
  get promise() { return this.promise_ }
  get resolve() { return this.resolve_ }
  get reject() { return this.reject_ }
}

与前端交换信息

付款应用的服务工作线程可以通过 ServiceWorkerController.postMessage() 与付款应用的前端交换消息。如需接收来自前端的消息,请监听 message 事件。

[付款处理程序] service-worker.js:

// Define a convenient `postMessage()` method
const postMessage = (type, contents = {}) => {
  if (client) client.postMessage({ type, ...contents });
}

从前端接收就绪信号

付款处理程序窗口打开后,服务工作线程应等待付款应用前端发送就绪状态信号。当服务工作线程准备就绪时,可以向前端传递重要信息。

[付款处理程序] 前端:

navigator.serviceWorker.controller.postMessage({
  type: 'WINDOW_IS_READY'
});

[付款处理程序] service-worker.js:


// Received a message from the frontend
self.addEventListener('message', async e => {
  let details;
  try {
    switch (e.data.type) {
      // `WINDOW_IS_READY` is a frontend's ready state signal
      case 'WINDOW_IS_READY':
        const { total } = payment_request_event;

将交易详情传递到前端

现在,将付款详细信息发送回去。在这种情况下,您只需发送付款请求的总金额,但也可以根据需要传递更多详细信息。

[付款处理程序] service-worker.js:


        // Pass the payment details to the frontend
        postMessage('PAYMENT_IS_READY', { total });
        break;

[付款处理程序] 前端:

let total;

navigator.serviceWorker.addEventListener('message', async e => {
  switch (e.data.type) {
      case 'PAYMENT_IS_READY':
        ({ total } = e.data);
        // Update the UI
        renderHTML(total);
        break;

返回客户的付款凭据

当客户授权付款时,前端可以向服务工作线程发送 post 消息以继续操作。您可以解析传递给 PaymentRequestEvent.respondWith() 的 promise,以将结果发送回商家。传递 PaymentHandlerResponse 对象。

属性名称 说明
methodName 用于付款的支付方式标识符。
details 付款方式特定数据,可为商家提供处理付款所需的必要信息。

[付款处理程序] 前端:

  const paymentMethod = 

  postMessage('PAYMENT_AUTHORIZED', {
    paymentMethod,              // Payment method identifier
  });

[付款处理程序] service-worker.js:


// Received a message from the frontend
self.addEventListener('message', async e => {
  let details;
  try {
    switch (e.data.type) {
      
      case 'PAYMENT_AUTHORIZED':
        // Resolve the payment request event promise
        // with a payment response object
        const response = {
          methodName: e.data.paymentMethod,
          details: { id: 'put payment credential here' },
        }
        resolver.resolve(response);
        // Don't forget to initialize.
        payment_request_event = null;
        break;
      

取消付款交易

为了让客户能够取消交易,前端可以向服务工作线程发送 POST 消息来取消交易。然后,服务工作线程可以使用 null 解析传递给 PaymentRequestEvent.respondWith() 的 promise,以向商家表明交易已取消。

[付款处理程序] 前端:

  postMessage('CANCEL_PAYMENT');

[付款处理程序] service-worker.js:


// Received a message from the frontend
self.addEventListener('message', async e => {
  let details;
  try {
    switch (e.data.type) {
      
      case 'CANCEL_PAYMENT':
        // Resolve the payment request event promise
        // with null
        resolver.resolve(null);
        // Don't forget to initialize.
        payment_request_event = null;
        break;
      

示例代码

本文档中显示的所有示例代码均摘自以下内容:基于网络的付款处理程序演示

后续步骤

在本文中,我们学习了如何从服务工作线程编排付款交易。下一步是学习如何向 service worker 添加一些更高级的功能。