與服務工作人員協調付款交易

如何調整網路付款應用程式,以支援 Web Payments,為消費者提供更優質的使用者體驗。

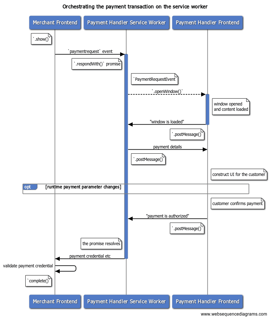
註冊付款應用程式後,即可接受商家傳送的付款要求。本文說明如何在執行階段 (即顯示視窗且使用者與視窗互動時),從 Service Worker 協調付款交易。

使用 Service Worker 協調付款交易
使用 Service Worker 協調付款交易

「執行階段付款參數變更」是指一組事件,可讓商家和付款處理常式在使用者與付款處理常式互動時交換訊息。詳情請參閱「使用 Service Worker 處理選填付款資訊」。

接收商家傳送的付款要求事件

如果消費者選擇透過網路付款應用程式付款,且商家PaymentRequest.show()「叫用」該應用程式,服務工作人員就會收到 paymentrequest 事件。在 Service Worker 中新增事件監聽器,擷取事件並準備執行下一個動作。

[付款處理常式] service-worker.js:


let payment_request_event;
let resolver;
let client;

// `self` is the global object in service worker
self.addEventListener('paymentrequest', async e => {
  if (payment_request_event) {
    // If there's an ongoing payment transaction, reject it.
    resolver.reject();
  }
  // Preserve the event for future use
  payment_request_event = e;

保留的 PaymentRequestEvent 包含這項交易的重要資訊:

屬性名稱 說明
topOrigin 這個字串表示頂層網頁的來源 (通常是收款商家)。用來識別商家來源。
paymentRequestOrigin 指出呼叫端來源的字串。如果商家直接叫用 Payment Request API,這項值可能與 topOrigin 相同,但如果 API 是由第三方 (例如付款閘道) 從 iframe 內叫用,這項值可能會有所不同。
paymentRequestId 提供給 Payment Request API 的 PaymentDetailsInit 屬性。id如果商家省略,瀏覽器會提供自動產生的 ID。
methodData 商家在 PaymentMethodData 中提供的付款方式專屬資料。 用來判斷付款交易詳細資料。
total 商家提供的總金額,屬於 PaymentDetailsInit 的一部分。 您可以使用這項資訊建構使用者介面,向消費者顯示應付總金額。
instrumentKey 使用者選取的樂器鍵。這反映了您預先提供的 instrumentKey。空字串表示使用者未指定任何樂器。

開啟付款處理常式視窗,顯示網頁式付款應用程式前端

收到 paymentrequest 事件時,付款應用程式可以呼叫 PaymentRequestEvent.openWindow() 開啟付款處理常式視窗。付款處理常式視窗會向消費者顯示付款應用程式的介面,方便他們驗證身分、選擇運送地址和選項,以及授權付款。我們將在「處理付款前端的付款事宜」(即將推出) 中,說明如何編寫前端程式碼。

透過網頁型付款應用程式結帳的流程。

將保留的 Promise 傳遞至 PaymentRequestEvent.respondWith(),以便日後使用付款結果解析該 Promise。

[付款處理常式] service-worker.js:


self.addEventListener('paymentrequest', async e => {

  // Retain a promise for future resolution
  // Polyfill for PromiseResolver is provided below.
  resolver = new PromiseResolver();

  // Pass a promise that resolves when payment is done.
  e.respondWith(resolver.promise);
  // Open the checkout page.
  try {
    // Open the window and preserve the client
    client = await e.openWindow(checkoutURL);
    if (!client) {
      // Reject if the window fails to open
      throw 'Failed to open window';
    }
  } catch (err) {
    // Reject the promise on failure
    resolver.reject(err);
  };
});

您可以使用方便的 PromiseResolver 填補程式,在任意時間點解決 Promise。

class PromiseResolver {
  constructor() {
    this.promise_ = new Promise((resolve, reject) => {
      this.resolve_ = resolve;
      this.reject_ = reject;
    })
  }
  get promise() { return this.promise_ }
  get resolve() { return this.resolve_ }
  get reject() { return this.reject_ }
}

與前端交換資訊

付款應用程式的服務工作人員可以透過 ServiceWorkerController.postMessage() 與付款應用程式的前端交換訊息。如要接收前端傳送的訊息,請監聽 message 事件。

[付款處理常式] service-worker.js:

// Define a convenient `postMessage()` method
const postMessage = (type, contents = {}) => {
  if (client) client.postMessage({ type, ...contents });
}

接收前端傳來的就緒信號

開啟付款處理常式視窗後,服務工作人員應等待付款應用程式前端傳送就緒狀態信號。服務工作人員準備就緒時,可以將重要資訊傳遞至前端。

[payment handler] frontend:

navigator.serviceWorker.controller.postMessage({
  type: 'WINDOW_IS_READY'
});

[付款處理常式] service-worker.js:


// Received a message from the frontend
self.addEventListener('message', async e => {
  let details;
  try {
    switch (e.data.type) {
      // `WINDOW_IS_READY` is a frontend's ready state signal
      case 'WINDOW_IS_READY':
        const { total } = payment_request_event;

將交易詳細資料傳遞至前端

現在請將付款資料傳送回去。在本例中,您只會傳送付款要求總額,但也可以傳遞更多詳細資料。

[付款處理常式] service-worker.js:


        // Pass the payment details to the frontend
        postMessage('PAYMENT_IS_READY', { total });
        break;

[payment handler] frontend:

let total;

navigator.serviceWorker.addEventListener('message', async e => {
  switch (e.data.type) {
      case 'PAYMENT_IS_READY':
        ({ total } = e.data);
        // Update the UI
        renderHTML(total);
        break;

傳回顧客的付款憑證

顧客授權付款後,前端可以將 post 訊息傳送至 Service Worker,繼續完成交易。您可以解析傳遞至 PaymentRequestEvent.respondWith() 的 Promise,將結果傳回給商家。傳遞 PaymentHandlerResponse 物件。

屬性名稱 說明
methodName 用於付款的付款方式 ID。
details 付款方式專屬資料,可提供商家處理付款所需的資訊。

[payment handler] frontend:

  const paymentMethod = 

  postMessage('PAYMENT_AUTHORIZED', {
    paymentMethod,              // Payment method identifier
  });

[付款處理常式] service-worker.js:


// Received a message from the frontend
self.addEventListener('message', async e => {
  let details;
  try {
    switch (e.data.type) {
      
      case 'PAYMENT_AUTHORIZED':
        // Resolve the payment request event promise
        // with a payment response object
        const response = {
          methodName: e.data.paymentMethod,
          details: { id: 'put payment credential here' },
        }
        resolver.resolve(response);
        // Don't forget to initialize.
        payment_request_event = null;
        break;
      

取消付款交易

如要讓消費者取消交易,前端可以傳送 postMessage 給服務工作人員。服務工作人員接著可以透過 PaymentRequestEvent.respondWith() 傳遞的 Promise,以 null 回覆,向商家表示交易已取消。

[payment handler] frontend:

  postMessage('CANCEL_PAYMENT');

[付款處理常式] service-worker.js:


// Received a message from the frontend
self.addEventListener('message', async e => {
  let details;
  try {
    switch (e.data.type) {
      
      case 'CANCEL_PAYMENT':
        // Resolve the payment request event promise
        // with null
        resolver.resolve(null);
        // Don't forget to initialize.
        payment_request_event = null;
        break;
      

程式碼範例

本文中的所有程式碼範例,均摘錄自下列網頁: Web-based Payment Handler Demo

後續步驟

在本文中,我們瞭解如何從 Service Worker 協調付款交易。接下來,請瞭解如何為 Service Worker 新增更多進階功能。