Découvrez comment adapter votre application de paiement Web à Web Payments et offrir une meilleure expérience utilisateur à vos clients.
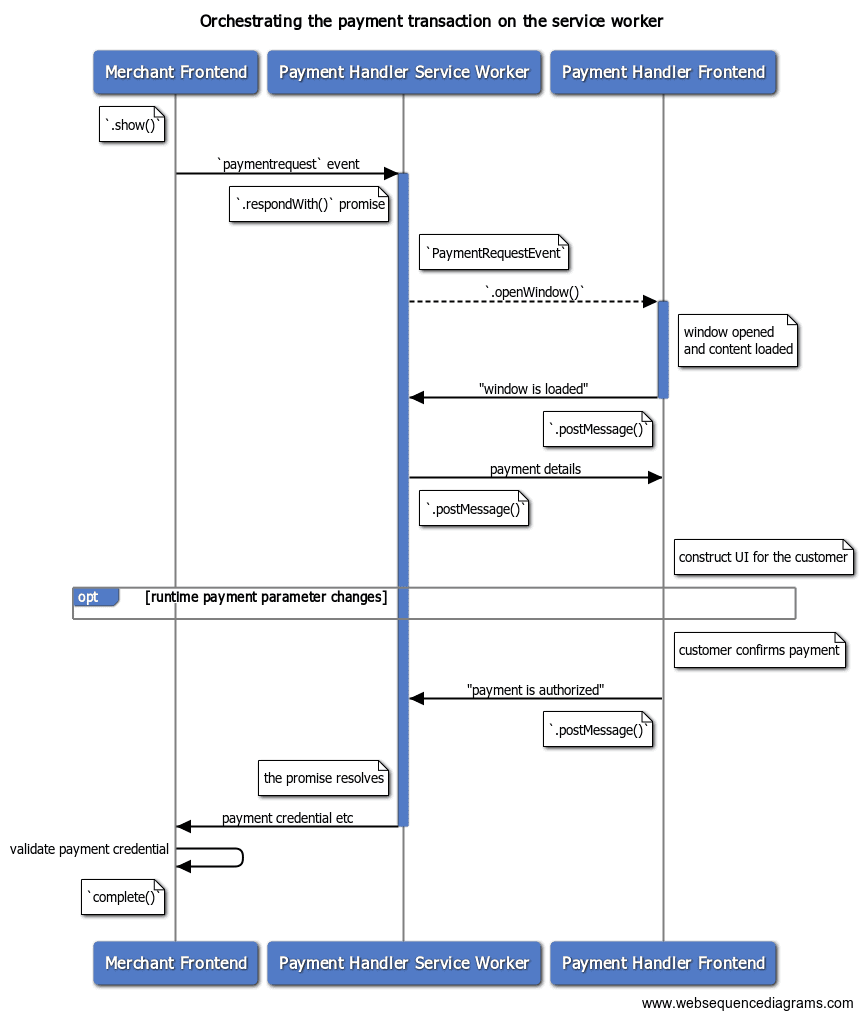
Une fois l'application de paiement enregistrée, vous êtes prêt à accepter les demandes de paiement des marchands. Cet article explique comment orchestrer une transaction de paiement à partir d'un service worker lors de l'exécution (c'est-à-dire lorsqu'une fenêtre est affichée et que l'utilisateur interagit avec elle).
Les "modifications des paramètres de paiement lors de l'exécution" font référence à un ensemble d'événements qui permettent au marchand et au gestionnaire de paiement d'échanger des messages pendant que l'utilisateur interagit avec le gestionnaire de paiement. Pour en savoir plus, consultez Gérer les informations de paiement facultatives avec un service worker.
Recevoir un événement de demande de paiement du marchand
Lorsqu'un client choisit de payer avec votre application de paiement Web et que le marchand appelle PaymentRequest.show(), votre service worker reçoit un événement paymentrequest. Ajoutez un écouteur d'événements au service worker pour capturer l'événement et vous préparer à la prochaine action.
[Gestionnaire de paiement] service-worker.js :
…
let payment_request_event;
let resolver;
let client;
// `self` is the global object in service worker
self.addEventListener('paymentrequest', async e => {
if (payment_request_event) {
// If there's an ongoing payment transaction, reject it.
resolver.reject();
}
// Preserve the event for future use
payment_request_event = e;
…
Le PaymentRequestEvent conservé contient des informations importantes sur cette transaction :
| Nom de propriété | Description |
|---|---|
topOrigin |
Chaîne indiquant l'origine de la page Web de premier niveau (généralement le marchand bénéficiaire). Utilisez ce champ pour identifier l'origine du marchand. |
paymentRequestOrigin |
Chaîne qui indique l'origine de l'invocateur. Cette valeur peut être identique à topOrigin lorsque le marchand appelle directement l'API Payment Request, mais elle peut être différente si l'API est appelée depuis un iFrame par un tiers tel qu'une passerelle de paiement.
|
paymentRequestId |
Propriété id de l'objet PaymentDetailsInit fourni à l'API Payment Request. Si le marchand l'omet, le navigateur fournira un ID généré automatiquement.
|
methodData |
Données spécifiques au mode de paiement fournies par le marchand dans PaymentMethodData.
Utilisez-le pour déterminer les détails de la transaction de paiement.
|
total |
Montant total fourni par le marchand dans le cadre de PaymentDetailsInit.
Utilisez-le pour créer une UI permettant au client de connaître le montant total à payer.
|
instrumentKey |
Tonalité de l'instrument sélectionnée par l'utilisateur. Cela reflète le instrumentKey que vous avez fourni à l'avance. Une chaîne vide indique que l'utilisateur n'a spécifié aucun instrument.
|
Ouvrez la fenêtre du gestionnaire de paiement pour afficher l'interface utilisateur de l'application de paiement Web.
Lorsqu'un événement paymentrequest est reçu, l'application de paiement peut ouvrir une fenêtre de gestionnaire de paiement en appelant PaymentRequestEvent.openWindow(). La fenêtre du gestionnaire de paiement présente aux clients l'interface de votre application de paiement, où ils peuvent s'authentifier, choisir l'adresse et les options de livraison, et autoriser le paiement. Nous verrons comment écrire le code du frontend dans Gérer les paiements sur le frontend de paiement (à venir).
Transmettez une promesse préservée à PaymentRequestEvent.respondWith() afin de pouvoir la résoudre avec un résultat de paiement à l'avenir.
[Gestionnaire de paiement] service-worker.js :
…
self.addEventListener('paymentrequest', async e => {
…
// Retain a promise for future resolution
// Polyfill for PromiseResolver is provided below.
resolver = new PromiseResolver();
// Pass a promise that resolves when payment is done.
e.respondWith(resolver.promise);
// Open the checkout page.
try {
// Open the window and preserve the client
client = await e.openWindow(checkoutURL);
if (!client) {
// Reject if the window fails to open
throw 'Failed to open window';
}
} catch (err) {
// Reject the promise on failure
resolver.reject(err);
};
});
…
Vous pouvez utiliser un polyfill PromiseResolver pratique pour résoudre une promesse à un moment arbitraire.
class PromiseResolver {
constructor() {
this.promise_ = new Promise((resolve, reject) => {
this.resolve_ = resolve;
this.reject_ = reject;
})
}
get promise() { return this.promise_ }
get resolve() { return this.resolve_ }
get reject() { return this.reject_ }
}
Échanger des informations avec l'interface
Le service worker de l'application de paiement peut échanger des messages avec l'interface utilisateur de l'application de paiement via ServiceWorkerController.postMessage(). Pour recevoir des messages du frontend, écoutez les événements message.
[Gestionnaire de paiement] service-worker.js :
// Define a convenient `postMessage()` method
const postMessage = (type, contents = {}) => {
if (client) client.postMessage({ type, ...contents });
}
Recevoir le signal "prêt" du frontend
Une fois la fenêtre du gestionnaire de paiement ouverte, le service worker doit attendre un signal d'état prêt de l'interface de l'application de paiement. Le service worker peut transmettre des informations importantes au frontend lorsqu'il est prêt.
[payment handler] frontend:
navigator.serviceWorker.controller.postMessage({
type: 'WINDOW_IS_READY'
});
[Gestionnaire de paiement] service-worker.js :
…
// Received a message from the frontend
self.addEventListener('message', async e => {
let details;
try {
switch (e.data.type) {
// `WINDOW_IS_READY` is a frontend's ready state signal
case 'WINDOW_IS_READY':
const { total } = payment_request_event;
…
Transmettre les détails de la transaction à l'interface
Maintenant, renvoyez les informations de paiement. Dans ce cas, vous n'envoyez que le montant total de la demande de paiement, mais vous pouvez transmettre plus de détails si vous le souhaitez.
[Gestionnaire de paiement] service-worker.js :
…
// Pass the payment details to the frontend
postMessage('PAYMENT_IS_READY', { total });
break;
…
[payment handler] frontend:
let total;
navigator.serviceWorker.addEventListener('message', async e => {
switch (e.data.type) {
case 'PAYMENT_IS_READY':
({ total } = e.data);
// Update the UI
renderHTML(total);
break;
…
Renvoyer les identifiants de paiement du client
Lorsque le client autorise le paiement, le frontend peut envoyer un message POST au service worker pour continuer. Vous pouvez résoudre la promesse transmise à PaymentRequestEvent.respondWith() pour renvoyer le résultat au marchand.
Transmettez un objet PaymentHandlerResponse.
| Nom de propriété | Description |
|---|---|
methodName |
Identifiant du mode de paiement utilisé pour effectuer le paiement. |
details |
Données spécifiques au mode de paiement qui fournissent les informations nécessaires au marchand pour traiter le paiement. |
[payment handler] frontend:
const paymentMethod = …
postMessage('PAYMENT_AUTHORIZED', {
paymentMethod, // Payment method identifier
});
[Gestionnaire de paiement] service-worker.js :
…
// Received a message from the frontend
self.addEventListener('message', async e => {
let details;
try {
switch (e.data.type) {
…
case 'PAYMENT_AUTHORIZED':
// Resolve the payment request event promise
// with a payment response object
const response = {
methodName: e.data.paymentMethod,
details: { id: 'put payment credential here' },
}
resolver.resolve(response);
// Don't forget to initialize.
payment_request_event = null;
break;
…
Annuler la transaction de paiement
Pour permettre au client d'annuler la transaction, le frontend peut envoyer un message POST au service worker. Le service worker peut ensuite résoudre la promesse transmise à PaymentRequestEvent.respondWith() avec null pour indiquer au marchand que la transaction a été annulée.
[payment handler] frontend:
postMessage('CANCEL_PAYMENT');
[Gestionnaire de paiement] service-worker.js :
…
// Received a message from the frontend
self.addEventListener('message', async e => {
let details;
try {
switch (e.data.type) {
…
case 'CANCEL_PAYMENT':
// Resolve the payment request event promise
// with null
resolver.resolve(null);
// Don't forget to initialize.
payment_request_event = null;
break;
…
Exemple de code
Tous les exemples de code que vous avez vus dans ce document sont des extraits de la démonstration du gestionnaire de paiement Web.
Étapes suivantes
Dans cet article, nous avons appris à orchestrer une transaction de paiement à partir d'un service worker. L'étape suivante consiste à apprendre à ajouter des fonctionnalités plus avancées au service worker.