Web tabanlı ödeme uygulamanızı Web Ödemeleri'ne nasıl uyarlayacağınız ve müşterilere daha iyi bir kullanıcı deneyimi nasıl sunacağınız.
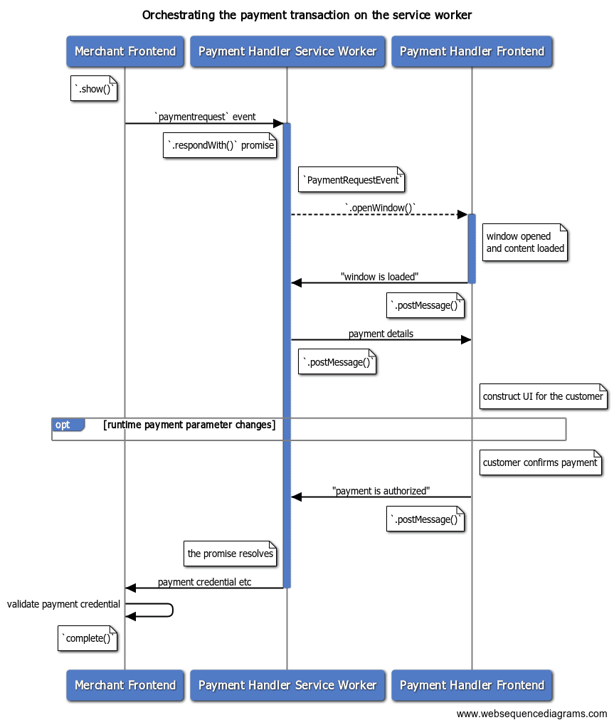
Ödeme uygulaması kaydedildikten sonra satıcılardan gelen ödeme isteklerini kabul etmeye hazırsınız. Bu yayında, çalışma zamanında (ör. bir pencere gösterilirken ve kullanıcı bu pencereyle etkileşimde bulunurken) bir hizmet çalışanından ödeme işleminin nasıl düzenleneceği açıklanmaktadır.
"Çalışma zamanı ödeme parametresi değişiklikleri", kullanıcı ödeme işleyiciyle etkileşimde bulunurken satıcının ve ödeme işleyicinin mesaj alışverişi yapmasına olanak tanıyan bir dizi etkinliği ifade eder. İsteğe bağlı ödeme bilgilerini hizmet çalışanıyla işleme başlıklı makalede daha fazla bilgi edinin.
Satıcıdan ödeme isteği etkinliği alma
Bir müşteri web tabanlı ödeme uygulamanızla ödeme yapmayı seçtiğinde ve satıcı
PaymentRequest.show() çağrısı yaptığında,
hizmet çalışanı paymentrequest etkinliğini alır. Etkinliği yakalamak ve sonraki işleme hazırlanmak için
hizmet çalışanına bir etkinlik işleyici ekleyin.
[payment handler] service-worker.js:
…
let payment_request_event;
let resolver;
let client;
// `self` is the global object in service worker
self.addEventListener('paymentrequest', async e => {
if (payment_request_event) {
// If there's an ongoing payment transaction, reject it.
resolver.reject();
}
// Preserve the event for future use
payment_request_event = e;
…
Saklanan PaymentRequestEvent, bu işlemle ilgili önemli bilgiler içerir:
| Mülk adı | Açıklama |
|---|---|
topOrigin |
Üst düzey web sayfasının kaynağını (genellikle ödeme yapılan satıcı) belirten bir dize. Satıcının kaynağını belirlemek için bu alanı kullanın. |
paymentRequestOrigin |
Çağıranın kaynağını belirten bir dize. Bu, satıcı Ödeme İsteği API'sini doğrudan çağırdığında topOrigin ile aynı olabilir ancak API, bir ödeme ağ geçidi gibi üçüncü bir taraf tarafından bir iFrame içinden çağrılırsa farklı olabilir.
|
paymentRequestId |
Ödeme isteği API'sine sağlanan PaymentDetailsInit öğesinin id özelliği. Satıcı bu kimliği atladığında tarayıcı otomatik olarak oluşturulan bir kimlik sağlar.
|
methodData |
Satıcı tarafından PaymentMethodData kapsamında sağlanan ödeme yöntemine özgü veriler.
Ödeme işlemi ayrıntılarını belirlemek için bu bilgiyi kullanın.
|
total |
Satıcı tarafından PaymentDetailsInit kapsamında sağlanan toplam tutar.
Müşteriye ödenecek toplam tutarı bildirmek için bu bilgiyi kullanarak bir kullanıcı arayüzü oluşturun.
|
instrumentKey |
Kullanıcı tarafından seçilen enstrüman anahtarı. Bu, önceden sağladığınız instrumentKey yansıtır. Boş dize, kullanıcının herhangi bir enstrüman belirtmediğini gösterir.
|
Web tabanlı ödeme uygulaması ön ucunu görüntülemek için ödeme işleyici penceresini açın.
Bir paymentrequest etkinliği alındığında ödeme uygulaması, PaymentRequestEvent.openWindow() işlevini çağırarak bir ödeme işleyici penceresi açabilir. Ödeme işleyici penceresi, müşterilere ödeme uygulamanızın arayüzünü gösterir. Müşteriler bu arayüzde kimliklerini doğrulayabilir, kargo adresini ve seçeneklerini belirleyebilir ve ödemeyi yetkilendirebilir. Ön uç kodunun nasıl yazılacağını Ödeme ön ucunda ödemeleri işleme (yakında) başlıklı makalede ele alacağız.
Gelecekte ödeme sonucuyla çözebilmeniz için PaymentRequestEvent.respondWith() öğesine korunmuş bir söz geçirin.
[payment handler] service-worker.js:
…
self.addEventListener('paymentrequest', async e => {
…
// Retain a promise for future resolution
// Polyfill for PromiseResolver is provided below.
resolver = new PromiseResolver();
// Pass a promise that resolves when payment is done.
e.respondWith(resolver.promise);
// Open the checkout page.
try {
// Open the window and preserve the client
client = await e.openWindow(checkoutURL);
if (!client) {
// Reject if the window fails to open
throw 'Failed to open window';
}
} catch (err) {
// Reject the promise on failure
resolver.reject(err);
};
});
…
Bir sözü rastgele bir zamanda çözmek için uygun bir PromiseResolver polyfill kullanabilirsiniz.
class PromiseResolver {
constructor() {
this.promise_ = new Promise((resolve, reject) => {
this.resolve_ = resolve;
this.reject_ = reject;
})
}
get promise() { return this.promise_ }
get resolve() { return this.resolve_ }
get reject() { return this.reject_ }
}
Ön uçla bilgi alışverişi yapma
Ödeme uygulamasının hizmet çalışanı, ServiceWorkerController.postMessage() aracılığıyla ödeme uygulamasının ön ucuyla mesaj alışverişinde bulunabilir. Ön uçtan mesaj almak için message etkinliklerini dinleyin.
[payment handler] service-worker.js:
// Define a convenient `postMessage()` method
const postMessage = (type, contents = {}) => {
if (client) client.postMessage({ type, ...contents });
}
Ön uçtan hazır sinyalini alma
Ödeme işleyici penceresi açıldıktan sonra hizmet çalışanı, ödeme uygulaması ön ucundan hazır durumu sinyali gelmesini beklemelidir. Service worker, hazır olduğunda önemli bilgileri ön uca iletebilir.
[payment handler] frontend:
navigator.serviceWorker.controller.postMessage({
type: 'WINDOW_IS_READY'
});
[payment handler] service-worker.js:
…
// Received a message from the frontend
self.addEventListener('message', async e => {
let details;
try {
switch (e.data.type) {
// `WINDOW_IS_READY` is a frontend's ready state signal
case 'WINDOW_IS_READY':
const { total } = payment_request_event;
…
İşlem ayrıntılarını ön uca aktarma
Şimdi ödeme ayrıntılarını geri gönderin. Bu durumda, yalnızca ödeme isteğinin toplamını gönderiyorsunuz ancak isterseniz daha fazla ayrıntı iletebilirsiniz.
[payment handler] service-worker.js:
…
// Pass the payment details to the frontend
postMessage('PAYMENT_IS_READY', { total });
break;
…
[payment handler] frontend:
let total;
navigator.serviceWorker.addEventListener('message', async e => {
switch (e.data.type) {
case 'PAYMENT_IS_READY':
({ total } = e.data);
// Update the UI
renderHTML(total);
break;
…
Müşterinin ödeme kimlik bilgilerini döndürme
Müşteri ödemeyi yetkilendirdiğinde, ön uç devam etmek için hizmet çalışanına bir post mesajı gönderebilir. Sonucu satıcıya geri göndermek için PaymentRequestEvent.respondWith() öğesine iletilen sözü çözebilirsiniz.
Bir
PaymentHandlerResponse
nesnesi iletin.
| Mülk adı | Açıklama |
|---|---|
methodName |
Ödeme yapmak için kullanılan ödeme yöntemi tanımlayıcısı. |
details |
Satıcının ödemeyi işlemesi için gerekli bilgileri sağlayan ödeme yöntemine özgü veriler. |
[payment handler] frontend:
const paymentMethod = …
postMessage('PAYMENT_AUTHORIZED', {
paymentMethod, // Payment method identifier
});
[payment handler] service-worker.js:
…
// Received a message from the frontend
self.addEventListener('message', async e => {
let details;
try {
switch (e.data.type) {
…
case 'PAYMENT_AUTHORIZED':
// Resolve the payment request event promise
// with a payment response object
const response = {
methodName: e.data.paymentMethod,
details: { id: 'put payment credential here' },
}
resolver.resolve(response);
// Don't forget to initialize.
payment_request_event = null;
break;
…
Ödeme işlemini iptal etme
Ön uç, müşterinin işlemi iptal etmesine izin vermek için hizmet çalışanına bir postMessage göndererek bunu yapmasını isteyebilir. Ardından hizmet çalışanı, satıcıya işlemin iptal edildiğini bildirmek için PaymentRequestEvent.respondWith()'ya iletilen sözü null ile çözebilir.
[payment handler] frontend:
postMessage('CANCEL_PAYMENT');
[payment handler] service-worker.js:
…
// Received a message from the frontend
self.addEventListener('message', async e => {
let details;
try {
switch (e.data.type) {
…
case 'CANCEL_PAYMENT':
// Resolve the payment request event promise
// with null
resolver.resolve(null);
// Don't forget to initialize.
payment_request_event = null;
break;
…
Örnek kod
Bu belgede gördüğünüz tüm örnek kodlar aşağıdaki kaynaktan alınmıştır: Web tabanlı ödeme işleyici demosu
Sonraki adımlar
Bu makalede, bir hizmet çalışanından ödeme işleminin nasıl düzenleneceğini öğrendik. Bir sonraki adım, hizmet çalışanına daha gelişmiş özellikler eklemeyi öğrenmektir.