Mengatur transaksi pembayaran dengan pekerja layanan

Cara menyesuaikan aplikasi pembayaran berbasis web Anda dengan Web Payments dan memberikan pengalaman pengguna yang lebih baik bagi pelanggan.

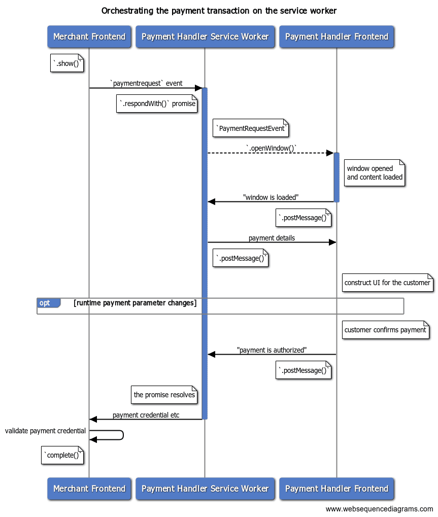
Setelah aplikasi pembayaran terdaftar, Anda siap menerima permintaan pembayaran dari penjual. Postingan ini menjelaskan cara mengatur transaksi pembayaran dari pekerja layanan selama runtime (yaitu, saat jendela ditampilkan dan pengguna berinteraksi dengannya).

Mengatur transaksi pembayaran dengan pekerja layanan
Mengorkestrasi transaksi pembayaran dengan pekerja layanan

"Perubahan parameter pembayaran runtime" mengacu pada serangkaian peristiwa yang memungkinkan penjual dan pengendali pembayaran bertukar pesan saat pengguna berinteraksi dengan pengendali pembayaran. Pelajari lebih lanjut di Menangani informasi pembayaran opsional dengan pekerja layanan.

Menerima peristiwa permintaan pembayaran dari penjual

Saat pelanggan memilih untuk membayar dengan aplikasi pembayaran berbasis web Anda dan penjual memanggil PaymentRequest.show(), service worker Anda akan menerima peristiwa paymentrequest. Tambahkan pemroses peristiwa ke pekerja layanan untuk merekam peristiwa dan bersiap untuk tindakan berikutnya.

[payment handler] service-worker.js:


let payment_request_event;
let resolver;
let client;

// `self` is the global object in service worker
self.addEventListener('paymentrequest', async e => {
  if (payment_request_event) {
    // If there's an ongoing payment transaction, reject it.
    resolver.reject();
  }
  // Preserve the event for future use
  payment_request_event = e;

PaymentRequestEvent yang dipertahankan berisi informasi penting tentang transaksi ini:

Nama properti Deskripsi
topOrigin String yang menunjukkan asal halaman web tingkat teratas (biasanya penjual penerima pembayaran). Gunakan ini untuk mengidentifikasi asal penjual.
paymentRequestOrigin String yang menunjukkan asal pemanggil. Nilai ini bisa sama dengan topOrigin saat penjual memanggil Payment Request API secara langsung, tetapi mungkin berbeda jika API dipanggil dari dalam iframe oleh pihak ketiga seperti gateway pembayaran.
paymentRequestId Properti id dari PaymentDetailsInit yang diberikan ke Payment Request API. Jika penjual menghilangkannya, browser akan memberikan ID yang dibuat secara otomatis.
methodData Data khusus metode pembayaran yang diberikan oleh penjual sebagai bagian dari PaymentMethodData. Gunakan ini untuk menentukan detail transaksi pembayaran.
total Jumlah total yang diberikan oleh penjual sebagai bagian dari PaymentDetailsInit. Gunakan ini untuk membuat UI yang memungkinkan pelanggan mengetahui total jumlah yang harus dibayar.
instrumentKey Kunci instrumen yang dipilih oleh pengguna. Hal ini mencerminkan instrumentKey yang Anda berikan sebelumnya. String kosong menunjukkan bahwa pengguna tidak menentukan instrumen apa pun.

Buka jendela handler pembayaran untuk menampilkan frontend aplikasi pembayaran berbasis web

Saat peristiwa paymentrequest diterima, aplikasi pembayaran dapat membuka jendela handler pembayaran dengan memanggil PaymentRequestEvent.openWindow(). Jendela handler pembayaran akan menampilkan antarmuka aplikasi pembayaran Anda kepada pelanggan tempat mereka dapat melakukan autentikasi, memilih alamat dan opsi pengiriman, serta mengotorisasi pembayaran. Kami akan membahas cara menulis kode frontend di Menangani pembayaran di frontend pembayaran (segera hadir).

Alur checkout dengan aplikasi pembayaran berbasis web.

Teruskan janji yang dipertahankan ke PaymentRequestEvent.respondWith() agar Anda dapat menyelesaikannya dengan hasil pembayaran di masa mendatang.

[payment handler] service-worker.js:


self.addEventListener('paymentrequest', async e => {

  // Retain a promise for future resolution
  // Polyfill for PromiseResolver is provided below.
  resolver = new PromiseResolver();

  // Pass a promise that resolves when payment is done.
  e.respondWith(resolver.promise);
  // Open the checkout page.
  try {
    // Open the window and preserve the client
    client = await e.openWindow(checkoutURL);
    if (!client) {
      // Reject if the window fails to open
      throw 'Failed to open window';
    }
  } catch (err) {
    // Reject the promise on failure
    resolver.reject(err);
  };
});

Anda dapat menggunakan polyfill PromiseResolver yang praktis untuk menyelesaikan promise pada waktu yang arbitrer.

class PromiseResolver {
  constructor() {
    this.promise_ = new Promise((resolve, reject) => {
      this.resolve_ = resolve;
      this.reject_ = reject;
    })
  }
  get promise() { return this.promise_ }
  get resolve() { return this.resolve_ }
  get reject() { return this.reject_ }
}

Bertukar informasi dengan frontend

Service worker aplikasi pembayaran dapat bertukar pesan dengan frontend aplikasi pembayaran melalui ServiceWorkerController.postMessage(). Untuk menerima pesan dari frontend, proses peristiwa message.

[payment handler] service-worker.js:

// Define a convenient `postMessage()` method
const postMessage = (type, contents = {}) => {
  if (client) client.postMessage({ type, ...contents });
}

Menerima sinyal siap dari frontend

Setelah jendela handler pembayaran dibuka, pekerja layanan harus menunggu sinyal status siap dari frontend aplikasi pembayaran. Service worker dapat meneruskan informasi penting ke frontend saat siap.

[payment handler] frontend:

navigator.serviceWorker.controller.postMessage({
  type: 'WINDOW_IS_READY'
});

[payment handler] service-worker.js:


// Received a message from the frontend
self.addEventListener('message', async e => {
  let details;
  try {
    switch (e.data.type) {
      // `WINDOW_IS_READY` is a frontend's ready state signal
      case 'WINDOW_IS_READY':
        const { total } = payment_request_event;

Teruskan detail transaksi ke frontend

Sekarang kirimkan kembali detail pembayaran. Dalam hal ini, Anda hanya mengirimkan total permintaan pembayaran, tetapi Anda dapat meneruskan detail lainnya jika mau.

[payment handler] service-worker.js:


        // Pass the payment details to the frontend
        postMessage('PAYMENT_IS_READY', { total });
        break;

[payment handler] frontend:

let total;

navigator.serviceWorker.addEventListener('message', async e => {
  switch (e.data.type) {
      case 'PAYMENT_IS_READY':
        ({ total } = e.data);
        // Update the UI
        renderHTML(total);
        break;

Mengembalikan kredensial pembayaran pelanggan

Saat pelanggan mengizinkan pembayaran, frontend dapat mengirim pesan post ke pekerja layanan untuk melanjutkan. Anda dapat menyelesaikan janji yang diteruskan ke PaymentRequestEvent.respondWith() untuk mengirimkan hasil kembali ke penjual. Teruskan objek PaymentHandlerResponse.

Nama properti Deskripsi
methodName ID metode pembayaran yang digunakan untuk melakukan pembayaran.
details Data khusus metode pembayaran yang memberikan informasi yang diperlukan penjual untuk memproses pembayaran.

[payment handler] frontend:

  const paymentMethod = 

  postMessage('PAYMENT_AUTHORIZED', {
    paymentMethod,              // Payment method identifier
  });

[payment handler] service-worker.js:


// Received a message from the frontend
self.addEventListener('message', async e => {
  let details;
  try {
    switch (e.data.type) {
      
      case 'PAYMENT_AUTHORIZED':
        // Resolve the payment request event promise
        // with a payment response object
        const response = {
          methodName: e.data.paymentMethod,
          details: { id: 'put payment credential here' },
        }
        resolver.resolve(response);
        // Don't forget to initialize.
        payment_request_event = null;
        break;
      

Membatalkan transaksi pembayaran

Untuk mengizinkan pelanggan membatalkan transaksi, frontend dapat mengirim pesan post ke pekerja layanan untuk melakukannya. Pekerja layanan kemudian dapat menyelesaikan janji yang diteruskan ke PaymentRequestEvent.respondWith() dengan null untuk menunjukkan kepada penjual bahwa transaksi telah dibatalkan.

[payment handler] frontend:

  postMessage('CANCEL_PAYMENT');

[payment handler] service-worker.js:


// Received a message from the frontend
self.addEventListener('message', async e => {
  let details;
  try {
    switch (e.data.type) {
      
      case 'CANCEL_PAYMENT':
        // Resolve the payment request event promise
        // with null
        resolver.resolve(null);
        // Don't forget to initialize.
        payment_request_event = null;
        break;
      

Kode contoh

Semua contoh kode yang Anda lihat dalam dokumen ini adalah kutipan dari: Demo Web-based Payment Handler

Langkah berikutnya

Dalam artikel ini, kita telah mempelajari cara mengatur transaksi pembayaran dari service worker. Langkah berikutnya adalah mempelajari cara menambahkan beberapa fitur lanjutan ke pekerja layanan.